小中大
导读:抢先看!沃尔玛、大润发、全家等零售企业2020年业绩财报(不完全统计)。
2020年社会消费品零售总额391981亿元,比上年下降3.9%。
值得注意的是,2020年限额以上零售业单位中的超市零售额比上年增长3.1%,百货店、专业店和专卖店分别下降9.8%、5.4%和1.4%。
4月以来,据《职业零售网》不完全统计,沃尔玛、大润发、联华超市、全家、苏宁等39家零售商上市企业陆续的公布2020年业绩报告,下面我们一起看看这个不平凡的2020。
01
超市
1、沃尔玛2021营收5591.51亿美元,净利润同比下降9.8%
今年2月,沃尔玛发布的财报数据显示,2021财年沃尔玛全年总营收为5592亿美元,同比增长6.7%。沃尔玛美国地区2020年第四季度同店销售额增长8.6%,电商销售额增长69%。山姆会员店同店销售额增长了10.8%,电子商务销售额增长了42%,会员收入增长12.9%。
2021财年全年,沃尔玛归母净利润为135.1亿美元,同比下降9.2%;2020年第四季度归母净亏损为20.91亿美元。据悉,为了将在疫情期间扩展的电子商务业务转变为持久的增长动力以及为提高利润率,沃尔玛扩大了其投资支出。
曾在2019年时,沃尔玛就宣布了未来5-7年,计划在中国新开设500家门店和云仓,包括沃尔玛购物广场、山姆会员商店、沃尔玛社区店多个业态。
截止目前,沃尔玛在中国经营不同业态和品牌,已经在全国170多个城市开设了400多家商场、21家配送中心。
2、大润发2020营收954亿元,新开24家小润发
近日,高鑫零售(大润发+欧尚)披露了2020年全年财报 (截止12月31日) ,2020年,高鑫零售销售收入954.86亿元,同比增长0.1%;毛利243.43亿元,同比减少5.4%;归属上市公司股东的净利润28.72亿元,同比增长1.3%。

从业务方面来看,除了新开4家大卖场,总数增至484家外,还新开6家中型超市 " 中润发 " ( 大润发 Super ) ," 小润发 " 店数增至24家,二者均将在2021年进入快速展店期。社区团购业务方面,与菜鸟合作的活跃站点接近8000个,飞牛拼团站点落地220个门店。
截至2020年年末在中国共有484家大卖场及6家中型超市,总建筑面积约为1307万平方米,其中约70.4%为租赁门店,29.6%为自有物业门店。透过签订租约或收购地块的方式,高鑫零售物色并取得了26个地点开设大卖场,其中23家在建。
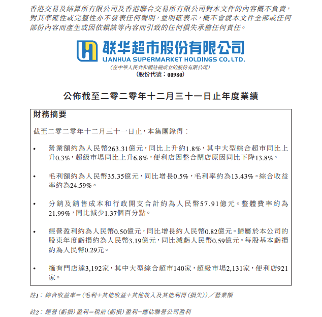
3、联华超市2020年净亏损3.19亿元
3月29日晚间,联华超市发布2020全年财报。报告期内,集团录得营业额同比上升1.8%至人民币263.31亿元;归属于公司的股东年度亏损同比下降15.6%至人民币3.19亿元。

报告期内,超市作为集团核心发展业态,持续推进网点拓展和门店转型增效。超市业态新开门店281家,其中直营门店83家,加盟门店198家;关闭门店168家,其中直营门店40家,加盟门店128家;网点数净增113家。针对消费趋势,已着重对已有新型门店模式的定型。围绕社区生鲜超市在稳定既有基础上不断尝试创新,引入社区生鲜体验店。
报告期内,便利店业态新开门店144家,其中直营门店4家,加盟门店140家,关闭门店416家,网点数净减少272家。便利店业态以「集约、降本、加速减亏」为主,一方面加快门店经营能力的提升,关注用户体验,赋能餐饮模式,增加服务功能;另一方面持续梳理转型,调整门店网点布局及整合与其它业态的供应链协同能力。
截止2020年底,集团拥有门店达3192家,较2019年末净减少160家,主要是便利店业态门店调整所致。其中,大型综合超市140家,超级市场2131家,便利店921家。
4、红旗连锁2021年计划新开门店350家
4月1日,红旗连锁2020年年报显示,公司去年实现营业收入90.53亿元,同比增长15.73%,创下历史新高,归属于上市公司股东的净利润为5.05亿元,同比下降2.20%,其中主营业务净利润4亿元,同比上升15.55%。
公司继续保持四川零售行业领先地位,2020年,其新开门店成果远超计划,截至2020年底,旗下门店数量已经达到3336家。
2020年,红旗连锁改扩建温江物流配送中心,并成立自贡红旗物流有限公司,为三年内公司再增加1000家门店的配送能力。同时,公司还着力提升了冷链物流能力,并加大对“红旗云”数据平台投入,提高工作效率及管理效率。
从经营计划来看,公司继续加强全川门店的战略布局,计划新开门店350家。同时,加快在甘肃区域红旗便利门店的拓展步伐,加大海南红旗进出口贸易业务力度。
5、人人乐2020年实现营收59.81亿,净利润0.35亿
4月14日,人人乐2020年业绩显示,公司实现营收59.81亿元,同比下降21.31%;实现营业利润6215.37万元,同比增长253.28%;实现利润总额6716.18万元,同比增长23.93%;归属上市公司股东的净利润3538.28万元,同比下降7.00%。
报告期内,人人乐营业利润较去年同期增幅较大,主要原因是转让股权交易给公司带来投资收益3.69亿元,以及出售紫薇·永和坊项目资产,实现资产处置收益0.8 亿元。
6、北京京客隆2020年营收119.84亿 净利同比增6.36%
3月26日,北京京客隆发布2020年业绩显示,公司实现营收119.84亿元,同比增长2.79%;归属于母公司股东的净利润为5630.45万元,同比增长6.36%。值得注意的是,北京京客隆实现在线销售同比增长约40.7%。
报告期内,北京京客隆完成了4间店铺的装修改造工作(含1间综合超市及3间便利店),全年新开零售加盟店铺5间。因租约到期以及经营策略调整等原因,报告期间关闭了1间大卖场、2间综合超市,7间直营便利店及13间加盟便利店。
截至2020年12月31日,北京京客隆零售店铺总数为160间。其中,直营店146间,特许加盟店14间。
7、中百集团2020年营收131.29亿 超市占比超9成
3月24日,中百集团发布2020年年度报告,公司实现营业收入131.29亿元,同比下降15.56%;归属于上市公司股东的净利润0.43亿元,同比增长323.01%;归属于上市公司股东的扣除非经常性损益的净利润0.49亿元,同比增长46.98%。
从业态划分看,超市实现营业收入128.92亿元,占公司总营业收入的98.20%;百货实现营业收入1.75亿元,占公司总营业收入的1.33%。
2020年,中百集团O2O到家业务累计上线门店1056家,销售同比增长133.44%,订单总数同比增长95.92%。积极探索社区团购等新兴销售模式, 自主研发到家业务中台,共有962家门店上线社区团购小程序,开展线上拼团、接龙等新业务。
截至报告期末,中百集团共有连锁网点1427家,其中,中百仓储195家、中百超市703家、中百罗森502家、中百百货9家、中百工贸电器18家。
8、新华都2020净利润1.8亿元,实现扭亏为盈
4月17日,新华都披露年报,公司2020年实现营业总收入51.9亿,同比下降13.6%,降幅较去年同期扩大;实现归母净利润1.8亿,上年同期为-7.6亿元,同比扭亏为赢。
报告期内,公司毛利率为24%,同比提高2.2个百分点,净利率为3.5%,同比提高15.7个百分点。
报告期内,新华都互联网营销板块收入增长至14.47亿元。分析财报可知,新华都主要业务包括互联网营销业务及零售业务,在持续调整、推动零售业务线上线下融合的同时,新华都一直在大力发展核心主业——互联网营销业务。
9、三江购物2020营收43亿元
4月16日,三江购物公布2020年财报显示,报告期内三江购物营收达43亿元,较去年同期的39.79亿元上涨8.08%;净利润达1.22亿元,相比去年同期的1.60亿元下降23.77%。
报告期内,公司毛利率为24.3%,基本维持上年水平,净利率为2.8%,同比降低1.2个百分点。
10、江西国光连锁2020净利润下降7.41%
3月11日,江西国光商业连锁发布2020年度业绩快报,报告期内,公司实现营业总收入22.54亿元,同比下降10.80%;实现利润总额1.41亿元,同比下降9.12%;实现归属于上市公司股东的净利润1.06亿元,同比下降7.41%。
报告期末,公司总资产21.42亿元,同比增长24.99%;归属于上市公司股东的所有者权益11.07亿元,同比增长36.41%。
公开资料显示,国光连锁主要从事连锁超市、百货商场的运营业务。多年来深耕江西本地市场,成为以生鲜、食品为核心品类的零售企业,为江西本土领先的连锁经营企业之一。
02
百货
1、天虹股份2020年净利同比下降七成 新增7家购物中心
3月11日晚间,天虹股份发布2020年业绩显示,公司实现营业收入118亿元,同比减少39.15%;归属于上市公司股东的净利润2.53亿元,同比减少70.51%;归属于上市公司股东的扣除非经常性损益的净利润为3094.5万元,同比下降95.68%。
据悉,天虹股份2020年实现销售额近300亿元,同比增长1.5%;全年超市收入同比增长21%;利润总额同比增长10%。同时,全面运营百货数字化,全年百货专柜到家销售同比增长23倍,销售占比18%。百货数字化平台覆盖1.9万个线下专柜,同比增长64%,全国门店实现商品供应链共享。
报告期内,天虹股份新增7家购物中心,12家独立超市门店。目前,购百门店线上网络实现覆盖全国,超市线上网络已覆盖深圳、厦门全城。
2、重庆百货2020年净利润10.34亿 同比增长4.91%
4月1日,重庆百货发布2020年度业绩报显示,公司2020年实现营业收入210.77亿元,同比减少38.97%;归属于上市公司股东的净利润约为10.34亿元,同比增长4.91%;基本每股收益盈利2.54元,同比增长4.96%。
报告显示,重庆百货的主营业务为超市业态、汽贸业态、百货业态、电器业态、其他,占营收比例分别为:40.59%、30.86%、10.48%、10.05%、1.28%。
门店数量方面,2020年,重庆百货新增门店10家,其中超市9家,电器1家;关闭门店9家,其中百货1家(南坪商都),超市5家,电器2家,汽贸1家。截止2020年12月31日,公司经营网点按业态口径计算有309个,其中包括百货业态54个,超市业态179个,电器业态45个,汽贸业态31个。
今年发展方面,财报中提到,重庆百货今年将在新设门店的同时,继续优化网点布局,决定关闭扭亏无望或租约到期的D柒商都、达州商都、邻水商都、超市云阳店、超市新华店、超市铝城店、超市临江店、超市海棠晓月店、超市白马凼店、超市陈家湾店、超市广安店、超市郫都店、超市岳池店、商社强力、商社博购和商社启迪等16个场店,并在2020年度对上述场店进行了减值测试评估。
3、大商股份2020年营收81.17亿 净利润同比下降44%
4月15日,大商股份有限公司发布的2020年度报告显示,期内公司实现营业收入81.17亿元,同比下降62.92%;实现归属于上市公司股东的净利润4.99亿元,同比下降44.10%;扣除非经常性损益的归属于上市公司股东的净利润5.00亿元,同比下降39.90%。
大商股份表示,报告期内相关经营指标较同期下降幅度较大,主要受疫情冲击、执行新收入准则,及推行铡除亏损店铺的策略等因素综合影响所致。
4、岁宝百货2020年收入4.8亿 同比下降39.5%
3月25日,岁宝百货发布2020年度业绩显示,公告指出,岁宝百货集团录得人民币4.811亿元的收入,同比下降39.5%;公司拥有人应占亏损为人民币7510万元,去年为盈利。

其中,百货店业务贡献的收入为人民币2.542亿元(2019年:人民币3.007亿元),或占集团总收入的52.8%;房地产业务贡献的收入为人民币2.269亿元(2019年:人民币4.938亿元),或占集团同年总收入的47.2%。
截至2020年12月31日,集团拥有及╱或经营16家百货店,总建筑面积约为301,030.1平方米。
5、银座股份2020年净亏损3.9亿 同比下降831%
3月25日,银座股份发布2020年度业绩,公告指出,2020年度银座股份实现营业收入54.12亿元,比上年同期下降 55.87%。实现归属于母公司所有者的净利润为-38,602.20万元,比上年同期变化幅度-830.92%,实现归属于母公司所有者的扣除非经常性损益的净利润-42,562.15万元,比上年同期变化幅度-917.53%。
2020年,公司先后在济南、滨州新开2家门店,在济南、潍坊、临沂关闭4家门店。截至2020年底,银座股份拥有128家门店(潍坊临朐华兴25家),遍布山东省内11个地市及河北省,建筑面积达327.37万平方米。
同时,公司受托管理大股东山东省商业集团有限公司控股子公司山东银座商城股份有限公司旗下所有非上市门店59家,其中社区门店11家。
6、茂业国际2020年营收80亿元,净亏损2.5亿
3月24日,茂业国际发布2020年度业绩,公告指出,2020年集团实现总经营收入人民币80.16亿元,同比增长1.0%;录得净亏损人民币2.49亿元,同比下降152.9%;如剔除非经常性损益的影响,录得净利润人民币3.77亿元,同比下降35.2%。
截至2020年12月31日,茂业国际拥有48家门店。按业态分布,集团拥有16家购物中心,29家百货及3家奥特莱斯。
7、金鹰2020年净利润上涨31.8% 全年客流达1.5亿
3月24日晚间,金鹰商贸集团发布2020年业绩公告,财报指出,2020年金鹰集团取得收入约为55.88亿元,同比下降约9.1%;期内公司拥有人应占利润约为15.63亿元,同比增长约31.8%。
全年实现销售所得款项总额164亿元,息税折旧摊销前利润达25亿元,分别下降10.0%和6.3%。全年客流量达1.5亿人次,自去年二季度开始,客流恢复态势明显,至四季度已基本恢复疫情前水平。
在去年,金鹰购全年业绩同比上升71%,与门店服务关系密切的金鹰购门店到家业务成为了主要的流量型业务。金鹰购上线的7家品牌旗舰店品牌拉新率超过65%,今年,金鹰购将计划开设100家品牌旗舰店。
未来三年,金鹰商贸集团将在南通、常州、长春打造金鹰世界项目,昆山二期、江都二期将以租赁或自有物业的形式逐步推出,金鹰商贸将增加近百万方商业面积。
8、百盛集团2020年销售下降20.8% 净亏损2.5亿
2月22日晚间,百盛发布2020年全年业绩公告,2020年,公司实现销售所得款项总额(含增值税)为112.25亿元(人民币,下同),同比下降20.8%;经营收益44.28亿元,同比下降11.9%;同店销售下降18.7%;整体销售毛利率下降至15.3%。
此外,经营利润为3.49亿元,同比下降26.5%;母公司所有人应占亏损为2.5亿元,去年同期为净亏损2.22亿元。
截至2020年末,本集团在中国28个城市运营管理40家百盛门店(包括概念店Parkson Beauty)、1家金狮广场和2家百盛优客城市广场。
03
便利店
1、罗森便利店在华业务2020年首次实现全年盈利
4月13日,罗森最近披露的2020年全年财报称,由于中国疫情控制状况良好,其在中国市场的整体销售额恢复速度也远超日本。整体而言,罗森的海外业务在2020年达到613亿日元的营业收入,比前一年同期增长9.2%。
日本罗森株式会社社长竹增贞信表示,罗森在中国的业务于2020年首次实现全年盈利。“中国是个有13亿人的庞大市场,此外我们还计划在中国市场结合配送到家的外卖服务”。
2、全家便利店2020财年净亏164亿日元,为2016年以来首次亏损
4月16日,日本全家(FamilyMart)连锁便利店公布了2020年财报。针对各连锁店的销售统计数据显示,全家(FamilyMart)全年的销售收入为4733亿日元(约合人民币283.5亿元),同比下降8.5%,最终亏损高达164亿日元(约合人民币9.8亿元)。
这也是全家(FamilyMart)自2016年与UNY集团控股进行业务股权合并以来,首次出现年度净亏损。
随着经济的逐步复苏以及该公司商品销售模式的强化,全家(FamilyMart)2021年度有望实现扭亏为盈,最终盈利预估可达810亿日元(约合人民币48.5亿元)。
04
快消品
1、康师傅2020年营收上涨9.1% 净利润增长21.95%
3月22日,康师傅发布财报显示,公司实现收入676.18亿元,同比增长9.1%,归属股东净利润40.62亿元,同比增长21.95%,实现本期溢利45.74亿元。按业务划分,康师傅方便面业务实现利润27.33亿元,去年同期为21.99亿元,同比增长24.28%。饮品收益同比增长4.72%。

公告显示,2020年,康师傅方便面事业收益为295.1亿元,占总收益43.64%。报告期内,因产品升级以及生产优化,方便面毛利率同比上升0.29个百分点至29.3%。根据尼尔森资料显示,2020年方便面行业整体销量同比成长0.1%,销额同比成长4.7%。期内康师傅销量市占43.7%,销额市占46.3%,居市场第一位。
在饮品事业方面,2020年,康师傅饮品事业收益为372.8亿元,占总收益55.13%。报告期内,因持续通过优化产品组合、产品升级,加上部分原材料价格下降等,饮品毛利率同比上升2.25个百分点至35.94%。据尼尔森市占资料显示,2020年中国饮料行业销量同比衰退6.2%,销额同比衰退 7.1%。全年饮品事业即饮茶(含奶茶)销量市占43.6%,居市场首位。康师傅销额市占12%,居市场第二位。
2、统一企业中国2020年营收227.62亿元,同比增长3.4%
3月19日,统一企业中国2020财报显示,公司收益227.62亿元人民币,同比增长3.4%;毛利80.66亿元,同比增长1.9%;年度溢利16.26亿元,同比增长19%。财报显示,分业务来看,统一企业中国的食品业务2020年收益为94.25亿元,同比增长10.9%。

其中,方便面行业上半年需求激增,增速明显,下半年回归常态,全年业务收益为90.55亿元,同比增长7.2%。“汤达人”收益连续12年实现双位数以上增长,“满汉大餐”下半年推出半干鲜面,进入煮面市场。
饮品业务上,2020年统一企业中国实现收益125.6亿元,同比下滑1.3%。其中,茶饮料收益54.44亿元,第一季收益受疫情冲击,第二季之后缓步复苏,逐渐回归常态。;果汁业务全年收益为15.78亿元,奶茶业务中的“统一阿萨姆奶茶”收益同比增长7.3%。
3、双汇发展2020年营收739亿,同比上升22.51%
3月30日,双汇发展发布2020年年报,公司实现营业总收入739亿元,同比上升22.51%;实现归属于母公司股东的净利润63亿元,同比上升15.04%。
报告期内,双汇发展肉类产品(含禽产品)总外销量305万吨,同比下降3.06%。双汇发展在公告中表示,公司大力推广中高端产品,肉制品特优级结构占比提升了2.1%,核心产品王中王销量增幅超过10%。
同时积极推广新品,新产品销量占肉制品总销量的比例提升1.1%;辣吗辣、无淀粉王中王、肉块王等新产品年销量均超过1万吨,火炫风刻花香肠、俄式大肉块香肠、斜切特嫩烤火腿等新产品年销量均超过5000吨。
4、良品铺子2020年营收78.94亿,营收净利双增长
3月29日,良品铺子发布2020年年报,公司营业收入78.94亿元,同比增长2.32%,归属于母公司股东的净利润为3.44亿元,同比增长0.95%。财报显示,第四季度营收23.64亿元,同比增长4.83%;归母净利润7993.1万,同比增长208.2%。截至2020年末,公司线下门店2701家,净增长285家,分布21个省、自治区(直辖市),华东和华南区快速扩张,销售增幅同比增长17.1%、20.79%。
5、三只松鼠2020年营收下降3.72% 净利润增长26.21%
3月26日晚,三只松鼠发布2020年年报显示,2020年,营业收入约为97.94亿元,同比下降3.72%;归属于上市公司股东的净利润约为3.01亿元,同比增长26.21%;基本每股收益盈利0.75元,同比增长19.05%。
报告期内,三只松鼠投食店新开78家店铺,期末合计171家,覆盖全国24个省(含4个直辖市),实现营收8.74亿元,同比增长16.4%。联盟小店新开641家店铺,期末合计872家,覆盖全国17个省(含3个直辖市),共计154座城市,实现营收4.59亿元,同比增长63.3%。新分销期末累计触达超40万零售终端,实现营收11.65亿元,同比增长37.7%。
6、洽洽食品2020年营收52.89亿,同比增长9.35%
2月25日,洽洽食品发布2020年度业绩快报,业绩快报显示,2020年洽洽食品实现营业收入52.89亿元,同比增长9.35%;营业利润9.08亿元,同比增长30.74%;利润总额9.82亿元,同比增长28.23%;归属于上市公司股东的净利润7.90亿元,同比增长30.89%;基本每股收益1.5632元,同比增长31.14%。
7、盐津铺子2020年营收19.59亿 净利增长88.70%
2月23日晚间,盐津铺子发布2020年度财报,2020年,盐津铺子实现营业收入195,885.15万元,较上年增长39.99%;实现营业利润27,711.12万元,较上年增长101.11%;实现利润总额27,290.15万元,较上年增长96.27%;实现归属于上市公司股东的净利润24,160.13万元,较上年增长88.70%;基本每股收益1.94元,较上年增长88.35%。
05
餐饮
1、海底捞2020年盈利超3亿,全年新开门店544家
3月23日晚,海底捞发布2020年全年业绩公告,2020年,海底捞集团实现收入286亿元,同比增长7.8%;全年净利润3.09亿元,抹平2020年上半年因疫情导致的9.65亿元亏损,实现盈利。作为集团的主要收入来源,2020年海底捞餐厅实现收入274.34亿元,占总收入的比重为95.9%。
值得注意的是2020年,海底捞仍积极开设新门店,全年新开门店544家,全球门店数量达到1298家。门店增加也创造了更多的就业岗位,员工总数突破13万人。
截至2020年12月31日海底捞分布在全球1298家的门店中,1205家位于中国大陆地区,93家位于14个地区及海外国家,包括中国港澳台地区、新加坡、英国、美国、加拿大及澳大利亚、日本、韩国等。
2、百胜中国2020年营收82.6亿美元,同比下降6%
2月4日,百胜中国发布2020年全年财务业绩公告(未经审计)。公告显示,2020年,百胜中国总收入为82.6亿美元,较去年同期的87.8亿美元下降6%;净利润为7.84亿美元,较去年同期的7.13亿美元增加10%,主要得益于经营利润的增加;全年经调整净利润为6.15亿美元,较去同期的7.29亿美元下降16%(或下降19%,不计及公司2020年和2019年分别对美团进行股权投资带来的7,500万美元和6,300万美元的净收益);其中肯德基和必胜客分别下降8%和14%(不计及外币换算的影响);全年餐厅利润率为14.9%,去年同期为16.0%。
2020年全年,百胜中国新开门店1165家,其中,肯德基840家,必胜客152家,其他173家。截至2020年底,百胜中国共拥有门店10506家。其中,肯德基7166家,必胜客2355家,其他985家。未来,将持续致力于增长,并计划在未来一年里开设大约1,000家新店。
3、全聚德2020年度亏损2.62亿
4月14日,全聚德公布2020年度业绩快报,公司去年实现营业总收入7.83亿元;全年净利润-2.62亿元,同比降幅高达686.77%。
快报称,2020年度,受疫情持续影响,公司餐饮及食品销售业务收入出现较大幅度下滑,尤其部分以旅游客源为主的餐饮门店接待人数同比下降较多,堂食收入恢复不及预期,直接影响到公司报告期的经营成果。
4、呷哺呷哺去年纯利同比下滑超90%
3月4日,呷哺呷哺发布盈利预警,预计2020年全年集团收入比前年同比下跌9.5%;预计纯利在1000万元和2000万元之间,这个数字相较于2019年的2.9亿,同比下滑幅度超过90%,公司表示,未来会根据市场状况调整经营策略,依然会积极开设新门店,持续推进门店扩张,同时采取多项措施控制租金和各项经营成本。
05
专业店
1、苏宁易购2020年营收同比下降4%,亏损39.12亿
2月26日,苏宁易购发布2020年业绩快报,2020年公司实现营业收入2584.59亿元,同比下降4%,实现归属于上市公司股的净亏损为39.12亿元,同比下降139.75%。
快报显示,2020年苏宁易购实现商品销售规模4163.15亿元,同比增长9.92%,其中,线上平台商品销售规模同比增长21.60%,线上销售规模占比近70%。
苏宁智慧零售:通过零售云加盟店拓展迅速,苏宁易购在在三四级市场树立了渠道领先优势,越来越多的品牌商选择加强与零售云合作、发展下沉市场。2020年零售云业务保持快速增长,全年新开门店3201家,预计全年销售规模同比增长超过100%,并实现盈利。
此外,公司加大门店互联网化运营,通过发展苏宁推客、门店直播、苏小团等社交营销,2020年由门店推客带来的线上销售规模同比增长145.70%。同时,随着家乐福超市到家业务持续推进双线融合,进一步拓展配送范围,2020年到家业务订单量同比增长139%,来自苏宁生态体系内的流量逐季提升。
2、国美2020年销售收入下降25.83%,亏损69.94亿
3月31日晚,国美零售发布截至2020年12月31日止年度的全年业绩报告。期内,国美零售销售收入约441.19亿元,同比下降25.83%;归属于母公司拥有者应占亏损为69.94亿元。
期内,国美零售来自县域店的收入占比从去年同期的7.07%提升至整体收入的约8.76%,而来自新业务(包括柜电一体、家装及家居等)的收入占比从去年同期8.98%上升至整体收入的约9.57%。年报中指出,上述业务预期未来将会进一步增长并带动集团整体的收入增长。
公司创始人黄光裕回归后首度公开表示,零售市场未来增长是很大的,相信会给市场带来很大提升机会。此前他在集团高管会上把目标具体到了“力争18个月使国美恢复原有市场地位”。
国美计划未来18个月内,以加盟为主自营为辅的方式网格化发展线下门店,数量将从目前的3000家突破至6000家,月活将达1亿以上,GMV规模达2000亿人民币。
3、屈臣氏内地销售额依然下滑19%
3月18日,屈臣氏母公司长江和记实业有限公司公布了2020年财报,财报指出,长和旗下屈臣氏集团期内收益为1596.19亿港元,同比减少6%,EBITDA(税息折旧及摊销前利润)总额为143.97亿港元,同比下降15%。
屈臣氏在中国内地市场销售额为199.84亿港元,同比下滑19%,EBITDA总额为27.59亿港币,同比下降39%,中国区同店销售也下降了21.8%。
截至2020年12月31日,屈臣氏集团在全球27个市场共计有16167家店铺,屈臣氏在中国内地近500个城市经营4115家店铺。
其他
1、华为2020年收入8914亿元,同比增长3.8%
3月31日,华为正式发布2020年年度报告显示,华为业绩增长速度放缓,但基本实现了经营预期,其中销售收入8914亿元人民币,同比增长3.8%,净利润646亿元人民币,同比增长3.2%。
从区域情况来看,去年华为中国区业务表现亮眼,业务占比65.6%,呈稳定增长,收入5849亿元人民币,同比增长15%。而在海外,受疫情及供应影响,不同区域有不同程度的下滑,但仍在预期之中。
2、美团2020年营收首破千亿元,净利润减少33%
3月26日,美团发布2020年全年业绩,公司主体业务保持稳步增长,2020年美团营收1148亿元,较上一年增长17.7%,非国际通用会计准则下,经调整净利润31.2亿元,较上一年减少33%。截至2020年12月31日,美团平台活跃商家数和年度交易用户数分别增长至680万和5.1亿,彰显了中国消费市场的繁荣发展。
3、京东2020年净收入7458亿
3月11日,京东集团发布了2020全年业绩,公告指出,2020年全年净收入为7458亿元人民币(约1143亿美元),其中净服务收入为939亿元人民币(约144亿美元)。
截至2020年12月31日,京东过去12个月的活跃购买用户数达到4.719亿,全年净增了近1.1亿活跃用户,超过80%的新增活跃用户来自于下沉市场。
截至2020年12月31日,京东物流运营超过900个仓库,包含京东物流管理的云仓面积在内,仓储总面积约2100万平方米;已经拥有及正在申请的自动化和无人技术相关专利和版权超过2500项。
4、茅台集团2020年营收超1140亿元,净利增18%
2月27日,茅台集团在2020年的全年收入达到1140.41亿元,同比增长13.7%;净利润为543.72亿元,同比增长18.2%。对于茅台的未来发展,报告指出,贵州将进一步做强做优白酒产业,稳步扩大酱香型白酒产能,加强酿酒原料基地建设,保障白酒酿造优质原料供给。
5、老凤祥2020年实现营收517.22亿 净利增长12.64%
3月3日,老凤祥发布2020年业绩快报显示,老凤祥实现营收517.22亿元,同比增长4.22%;归属于上市公司股东的净利润15.86亿元,同比增长12.64%;基本每股收益3.0319元。截至2020 年末, 老凤祥共计拥有老凤祥营销网点达到4450家(含海外银楼 19 家),全年净增557家。
截止4月18日,超市上市企业还有永辉、家家悦等多家企业尚未公布2020财报,持续关注待小编后续更新。
责编:hw
顶 (1)
踩 (0)
相关文章
永辉超市食品不合格被罚、沃尔玛因为1分钱被罚!
2021-04-14 14:07
沃尔玛在苏州投资成立山姆百货新公司,注册资本4000万美元
2021-03-31 10:12
沃尔玛搅局社区团购
2021-03-22 08:51
沃尔玛将向美国制造业投资3500亿美元
2021-03-04 10:21
沃尔玛中国还能撑多久?
2021-03-02 13:13
已吸引约800万会员:沃尔玛会员服务“Walmart+”初期表现抢眼
2021-02-25 18:02
沃尔玛完成出售英国超市Asda 将保留部分股权和董事席位
2021-02-20 11:06
沃尔玛百货:2021财年Q4营收1520.8亿美元,同比增长7.3%
2021-02-19 11:10
尚未注册畅言帐号,请到后台注册



