小中大
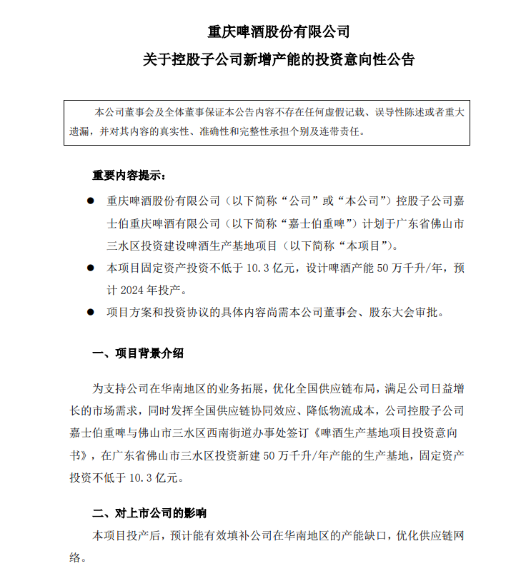
龙商网消息: 重庆啤酒发布公告称,控股子公司嘉士伯重庆啤酒有限公司计划于广东省佛山市三水区投资建设啤酒生产基地项目,本项目固定资产投资不低于10.3亿元,设计啤酒产能50万千升/年,预计2024年投产。...
龙商网消息:重庆啤酒发布公告称,控股子公司嘉士伯重庆啤酒有限公司计划于广东省佛山市三水区投资建设啤酒生产基地项目,本项目固定资产投资不低于10.3亿元,设计啤酒产能50万千升/年,预计2024年投产。

责编:hw
顶 (0)
踩 (0)
相关文章
重庆啤酒:与嘉士伯合资设立重庆嘉酿 嘉士伯将资产注入到上市公
2020-09-14 09:39
再关一厂,重庆啤酒频丢“包袱”自保
2018-12-24 10:39
【龙商网每日综述】亚马逊无人机将用路灯充电;顺丰借壳上市
2017-02-23 17:23
重庆啤酒20元贱卖安徽两子公司
2017-02-23 13:24
尚未注册畅言帐号,请到后台注册



