小中大
君乐宝收购银桥乳业终于实锤。 国家市场监管总局官网对君乐宝乳业集团有限公司(下称君乐宝)收购西安银桥乳业(集团)有限公司(下称银桥乳业)部分资产案进行了经营者集中简易案件公示。 公示信息显示,2022年8月31日,君乐宝与银桥乳业等签署《战略合作协...
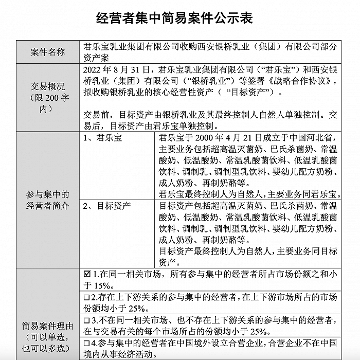
君乐宝收购银桥乳业终于实锤。
国家市场监管总局官网对君乐宝乳业集团有限公司(下称“君乐宝”)收购西安银桥乳业(集团)有限公司(下称“银桥乳业”)部分资产案进行了经营者集中简易案件公示。
公示信息显示,2022年8月31日,君乐宝与银桥乳业等签署《战略合作协议》, 拟收购银桥乳业的核心经营性资产。 交易前,目标资产由银桥乳业及其最终控制人单独控制。交易后,目标资产由君乐宝单独控制。

截图自国家市场监管总局官网
上述公示表没有披露具体的收购金额,君乐宝官方也未对该次交易的细节进行回复。
公开资料显示,君乐宝在河北、河南、江苏、吉林等地建有21个生产工厂、17个现代化大型牧场,养殖奶牛12万头,牧草种植基地50万亩,2020年营收约为144.68亿元,净利润约为5.38亿元。
君乐宝乳业集团副总裁仲岩在今年7月接受《石家庄日报》采访时曾披露,君乐宝2021年营收为203亿元,照此计算,君乐宝业绩位于伊利、蒙牛、光明乳业、飞鹤(228亿元)之后,排名第五。
君乐宝收购的银桥乳业为陕西老牌乳企。西安银桥乳业集团成立于1978年,旗下有“银桥牌”系列液奶,及“秦俑”、“阳光宝宝”、“艾宝瑞”系列奶粉,早年曾是“西北地区乳制品产销量最大企业”。
按西安市政府官网消息,2021年末,西安奶牛存栏2.4万头,奶山羊存栏17.7万只,而银桥乳业在关中“一线两带”上拥有100多个奶牛养殖场、120个奶牛养殖小区和430个机械化集中挤奶站,是我国西北地区最大的优质绿色奶源基地之一。2020年12月,银桥乳业入选“2020陕西百强企业”,以37.56亿元的营业收入排名第85位。
对于此次收购,乳业专家宋亮向界面新闻分析,从供应链角度看,君乐宝看中银桥乳业的是其在陕西拥有的上游养殖供应链体系,通过收购,君乐宝可以在陕西布局羊乳制品细分市场的供应链。此外,在市场区域上,西北市场对于君乐宝目前的市场板块而言也是进一步补充。
也有分析认为,这一动作也是君乐宝为上市做准备。自2020年7月,君乐宝陆续传出将在香港或者A股上市的消息。
2022年以来,君乐宝加快了收购的节奏。
今年1月,君乐宝以2亿元总价收购皇氏集团子公司云南来思尔乳业20%股权及云南来思尔智能化乳业20%股权,成为这两家公司第二大股东。君乐宝的目的是,通过购买来思尔乳业股权,对包括云贵、广西等地的西南市场业务进行拓展,更重要的是,来思尔乳业拥有具有一定稀缺性的水牛奶资源,借此君乐宝可以进一步完善全品种奶的布局。
同样的,君乐宝希望通过银桥乳业布局西北市场,同时进一步加码羊奶赛道。不过,在羊奶粉的领域,竞争者并不比牛奶粉少。
目前国内市场份额最大的羊奶粉企业来自澳优乳业。根据尼尔森数据,自2018年以来,澳优配方羊奶粉销售额已连续4年占国内婴幼儿配方羊奶粉总进口量的六成以上,居全球羊奶粉销量第一。去年10月,伊利成为澳优单一最大股东。
另一家上市奶粉企业飞鹤,也于去年7月全资收购了陕西小羊妙可乳业有限公司(下称“小羊妙可”),飞鹤收购的理由是,后者在羊奶领域深耕多年、已拥有完整产业链,本次收购有助于公司羊奶粉业务的快速发展。
事实上,头部玩家增多意味着市场竞争更激烈。但2019年之后,中国出生率大幅下滑,婴幼儿配方奶粉销量在2019年大幅放缓至1%,并在2020年首次出现负增长。澳优羊奶粉的增速也在2020年放缓,并在2021年创下最近4年的新低。
“目前国内羊乳资源供应充分,羊奶粉企业之间也已展开全方面的竞争,价格战不可避免。不论是新加入者,还是市场份额第一的品牌,必须应对这样的挑战。”宋亮说。
责编:hw
顶 (0)
踩 (0)
相关文章
聚焦健康服务多元化升级 家乐福中国与君乐宝高层会晤共商合作
2022-03-04 09:38
君乐宝两亿购买皇氏乳业子公司股权,进军西南地区
2022-01-24 17:19
红杉资本超12亿元战略投资君乐宝
2020-03-18 11:50
君乐宝推出鲜牛奶产品,从北京市场起步
2019-11-19 11:02
进击的蒙牛:吞并贝拉米 “决战”双千亿
2019-09-24 13:34
联姻九年,蒙牛、君乐宝为何“分手”?
2019-07-09 13:06
蒙牛拟40多亿卖掉君乐宝股权,君乐宝否认短期上市打算
2019-07-02 11:23
君乐宝世界级酸奶工厂投产,正式打响东北市场战役
2017-01-24 13:02



