小中大
零食集合店赛道开启了整合模式。 量贩零食的头部品牌零食很忙近期宣布,战略投资另一家零食集合店品牌恰货铺子数千万元,双方将共同开发全国市
零食集合店赛道开启了整合模式。
量贩零食的头部品牌“零食很忙”近期宣布,战略投资另一家零食集合店品牌“恰货铺子”数千万元,双方将共同开发全国市场。除了资金支持,零食很忙还将向恰货铺子开放运营体系、管理经验、供应链资源等。
同期,总部位于长沙的量贩零食店连锁品牌“爱零食”,则宣布控股成都本地量贩零食连锁品牌“恐龙和泰迪”。
零食集合店作为近年来异军突起的赛道持续受到资本青睐。这类品牌最大的卖点在于采用“低价走量”模式,在线下门店销售乳制品、方便食品、饮料、休闲食品等多个品类,既有国产也有进口食品。
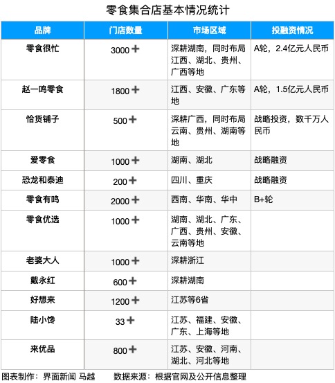
由于近年来呈现出被资本追捧的趋势,不少零食集合店品牌都展露出万店规模的野心。眼下市场上的主要品牌门店规模都在数百家至上千家左右,其中零食很忙在2023年6月宣称门店数量已经超过3000家,仅在今年上半年新增门店数就超过1000家。
在过去数年期间成长起来零食集合店,有着明显的共性——以加盟的方式快速扩张,深耕某些区域,且主打下沉市场。
但随着头部品牌跑马圈地而带来的增量市场压缩,行业也提前进入了同业竞争阶段。譬如你甚至可以在某些县级城市的一条街上,看到不同品牌的数家零食集合店扎推的情况。

零食集合店基本情况统计 图表制作:界面新闻 马越 数据来源:根据官网及公开信息整理
从商业模式上来说,各家差异性并不大,甚至在门店设计和品牌名字上都颇为相似。另外价格战以及门店加密也会导致的单店利润率下滑,各品牌在锁定优势区域后比拼的则是供应链、规模以及效率。
大小品牌之所以抱团,在于集团作战的效率更高。
恰货铺子创始人贺湘西在谈到获得零食很忙战略投资后,可以获得的优势之一,就是供应链上的支持。因为二者在体量上有差距——恰货铺子门店在500家左右,是零食很忙的六分之一。他举例称,某款商品零食很忙的采购量是一个月2万件,而恰货铺子只有200件,在获得战略投资后,恰货铺子就能拿到和零食很忙一样的采购价格和供货质量。
譬如洽洽食品公告称,在2023年2、3月份陆续新增了合作渠道,目前已有十几个单品在零食很忙、赵一鸣、老婆大人等零食门店试销,包括葵花籽品类、坚果品类和休闲食品品类产品,洽洽为此专门为这些渠道对相应的产品做了包装和规格上的区隔。
以及,在盐津铺子2022年的财报中,零食很忙已经成为其第一大客户,贡献了2.11亿元的营收,占年度销售总额比例为7.31%,超过了沃尔玛和步步高两大传统商超。
另外在运营体系、管理经验上,零食很忙都能对恰货铺子有所帮助。比如在加盟商及门店管理上,前者在积累的经验和踩过的坑方面都能为后者提供参考。
2022年8月,万辰生物就通过子公司南京万兴创立了量贩零食品牌“陆小馋”,正式从食用菌生产销售领域转型,也成为中国量贩零食领域的唯一一家上市公司。
而这家公司采取了多品牌的战略,除了陆小馋,还通过合资的方式合作发展了品牌“好想来”和“来优品”,形成3大品牌矩阵。截至2022年年末,万辰生物旗下的量贩零食门店数达到了2000家左右,有望形成以华东市场为核心,泛全国化的量贩零食市场布局。2022年,零食量贩收入占据万辰生物年整体营收的12.12%;而到了2023年一季度,零食量贩业务在整体营收中占比已经攀升至78.31%。
在万辰生物2023年3月的股权激励草案中,再次明确大力布局量贩零食赛道。华西证券在一份报告中分析称,这家公司早期的供应链角色一方面有助于积累丰富的行业经验,另一方面,公司目前在选品、品控和渠道端等探索出的管理制度也会对其量贩零食全链路供应链体系的完整性也有所助益。
另外不同的品牌合作,在于可以在不同的区域市场优势互补。
零食很忙主要深耕湖南市场,同时布局在江西、湖北、贵州、广西等地,而恰货铺子则把广西作为核心市场——二者能够形成一定的区域优势互补。贺湘西表示,恰货铺子不会快速扩张,但不排除会陪着零食很忙打区域协同战。
总部位于长沙的爱零食,之所以要控股恐龙和泰迪,则是看中了后者所在的四川成都市场。爱零食创始人唐光亮对市场格局判断称,一个省将有三强存在,四川目前有零食有鸣,头部品牌零食很忙也已经进入。但四川市场足以容纳3个品牌,各1000家店的规模。
湖南、湖北是爱零食的大本营,云南、贵州与四川也成为其布局的市场,其中四川开店1000家是它的目标,而此次控股恐龙与泰迪,则有助于实现其市场布局的野心。
图片来源:恐龙和泰迪
华安证券分析师根据市场调查机构Frost & Sullivan的数据测算,中国休闲零食行业市场在2022-2024年的年复合增长率在6%上下,而量贩零食市场同期的年复合增长有望达到61%。
虽然在高速增长,但零食集合店的生意未来仍会面临行业洗牌。
华西证券的分析师认为,在1.5万亿元的休闲零食规模中预计量贩零食占比不足3%,未来有望享受零食市场规模增长和渠道占比提升双重红利,成长空间巨大。行业目前正处快速成长期,各头部品牌针对未来3年都提出积极的开店计划,资本纷纷入局,CR3(3个最大企业占有的市场份额)约为30%。
行业在经历跑马圈地式发展后,未来市场份额将逐步向头部品牌倾斜。
责编:hw
顶 (0)
踩 (0)



