小中大
01 人人都学拼多多搞仅退款 在仅退款这项规则上,几大电商平台出乎意料地达成了一致。 2023年12月26日,淘宝发布的关于变更《淘宝平台争议处理规则》的公示通知正式生效。这意味着,符合三种情形的卖家会被平台支持仅退款。 第一,差评或者违规情况过多卖家...
01
人人都学拼多多搞仅退款
在仅退款这项规则上,几大电商平台出乎意料地达成了一致。
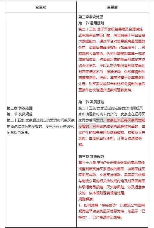
2023年12月26日,淘宝发布的关于变更《淘宝平台争议处理规则》的公示通知正式生效。这意味着,符合三种情形的卖家会被平台支持“仅退款”。
第一,差评或者违规情况过多卖家,一旦被投诉,会被平台直接判定退货退款或仅退款。
第二,在未经买家允许的情况下,延迟发货、强制发货,系统都支持买家“仅退款”。
第三,有关“7天无理由退货”商品或买家拒收的商品,支持买家在拒签后申请退款。

简单来说,买家在退货时,淘宝会基于平台的大数据能力,针对商家以往的行为轨迹进行评估,如果商家以往的负面信息过多,平台就会对买家发起的售后直接做出快速的退货退款或者仅退款的支持。
而就在淘宝宣布支持仅退款的第二天,京东也宣布将全面支持仅退款。
12月27日,京东宣布在《京东开放平台售后服务管理规则》中,新增了退款不退货执行标准,这一规则将于12月29日生效;同时,《京东开放平台交易纠纷处理总则》新增了支持用户仅退款的内容。
这意味着当商家的产品存在严重劣质、货不对板情形的,京东有理由认为商家无履行合同之意图,视为商家拒绝履约,交易支持仅退款或退货退款。
至于抖音,早在去年9月已在《商家售后服务管理规范》更新一则仅退款相关说明:“商品好评率低于70%,平台有权对该商品交易订单的售后申请采取支持消费者仅退款、退货退款包运费的措施,商品好评率连续7天恢复到70%以上可解除。”
简而言之,抖音是通过“商家好评率”这一指标来判定是否满足仅退款标准。
仅退款,是拼多多自上线起就支持的功能,并随着拼多多的崛起被发扬光大。早些年的时候,这项功能并没有被其他平台重视,即使上线也只在部分商家中适用。
而如今,几大平台都争先恐后地学习拼多多,上线“仅退款”功能,这背后暗藏着哪些原因?
02
你不卖,有的是人卖
淘宝、京东开始支持仅退款后,反对声音最大的群体就是商家。
由于人性使然,平台支持仅退款后必然会出现一批“薅羊毛”的买家,即使买到了正常的商品也申请仅退款,空手套白狼。如此一来商家等于卖几单就亏一单,利润直线下降。
淘宝、京东等平台,不会不知道这一规则的漏洞,因为此前拼多多就一直因仅退款广受商家诟病,甚至去年矛盾集中爆发,发生了“炸店”事件。
2023年3月23日,拼多多自营店刚上线,就被大量拼多多商家下单然后申请仅退款,仅上线4个小时就被迫关店。这些商家是想让平台也尝一尝被“仅退款”的滋味,推动取消仅退款。
既然明知道会激化商家和平台的矛盾,为什么平台们还要对仅退款趋之若鹜?因为拼多多的成功给他们上了一课:如果商家和消费者一定要得罪一个,那宁可得罪商家。
回顾平台规则沿革可以发现,无论是淘宝还是京东,都致力于“两头不得罪”,塑造不偏不倚的平台形象。但长期执行下来的结果却是“两边都得罪了”,消费者觉得举证太麻烦,商家觉得平台过于袒护消费者,反而吃力不讨好。
而拼多多在规则设置上,从一开始就一边倒地维护消费者,即使部分商家有怨言也在所不惜。拼多多的思路很明确:消费者多的地方不缺商家,没人会放着钱不赚。你不卖,有的是人卖;但你不买,就真少了一个人买。
可能有人会问,如果每个人都去拼多多“薅羊毛”,岂不是把商家“薅”垮了,那谁还去拼多多做生意呢?
对于这个问题,知乎上有位答主说:“拼多多在赌一件事,十个商家九个骗,十个买家九个善,然后它真赌赢了”,赢得了1万多人赞同,位列第一。
虽然“十个商家九个骗”有待商榷,但“十个买家九个善”却是不争的事实。整体上看,热衷于“薅羊毛”的消费者终究是少数人,大部分人懒得为那点钱煞费苦心,再加上拼多多的低价心智降低了消费者的质量预期,使得恶意仅退款维持在一个可以接受的比例。
所以,商家群体中“沉默的大多数”其实已经接受了“仅退款”,无非是让一部分利润给消费者而已,这也是拼多多敢“硬刚”炸店的原因。
正是看明白了这一点,淘宝、京东才陆续跟进,学拼多多搞起了仅退款。
失去卖家,失去很多;失去买家,失去一切。
03
仅退款背后,是用户地位空前提高
从更高的视角上看,推行仅退款是电商大厂“用户第一”战略的必然要求。
去年5月下旬,马云在淘天集团的小范围沟通会上,提出了集团未来的三个方向:回归淘宝、回归用户、回归互联网。
9月12日,阿里巴巴集团新任CEO吴泳铭发布全员信,宣布确立两大战略重心:用户为先、AI驱动。
两大重量级人物都提到用户,足以说明阿里对用户的重视。
值得注意的是,过去十几年间,“客户第一、员工第二、股东第三”,是阿里一再强调的价值观。从“客户”到“用户”虽是一字之差,却代表着阿里重心的转变。
所谓客户,更多是从营收视角而言,电商业务的客户,也就是商家;而用户,无疑是指消费者。从客户变为用户,是阿里面对环境变化给出的破局之道。
无独有偶,京东最近也一再强调“用户”的重要地位。
近日,某京东员工在内网讨论跨年晚会方案时,刘强东在留言区表示:“决策时不要忘了用户,这是我们做任何工作的出发点。”同时刘强东拿出了自己最喜欢的一辆猛士越野车,作为湖南卫视跨年晚会的互动奖品之一,为晚会加码助力。
实际上去年年初以来,京东就推出了百亿补贴等措施,大力推行低价策略,以践行“用户第一”的核心理念。
的确,用户向来是资本市场衡量企业价值的重要参考标准。拼多多去年之所以股价能超越阿里,很大程度上源自与阿里持平的用户体量,以及用户增速大幅提升的跨境业务。要挽救企业的股价,回归用户可谓必经之路。
更重要的是,在逐渐“内卷”的大环境下,用户成了电商大厂们最基础的战略资源。增长都已经看见天花板的情况下,比的就是谁的用户流失得更少。
从这个维度看,电商大厂“普及”仅退款不是下策,反而可能是上策。一方面这是一套执行起来非常简单的方案,另一方面这套方案已经过拼多多的验证,具有可行性。
正所谓大道至简,越到困难的时候,越简单的方法越是管用。“仅退款”就像一个齿轮,带动着庞大的电商机器飞速转向。
责编:hw
顶 (1)
踩 (0)
相关文章
2023年最后一周,“线下拼多多”打响淘汰赛
2023-12-26 10:21
拼多多成为美股市值最大中概股
2023-12-01 09:45
拼多多第三季度营收688.4亿元 同比增长94%
2023-11-29 09:38
拼多多三季度营收688亿元 同比增长94%
2023-11-29 09:27
双十一想长成拼多多的样子
2023-11-06 09:46
拼多多二季度营收522.8亿元 同比增长66%
2023-08-31 09:08
拼多多股权公布:黄峥持股26.5%,腾讯持股14.7%
2023-05-04 09:34
拼多多发布三季报:营收355亿,净利润105.9亿元
2022-11-29 11:08



