小中大
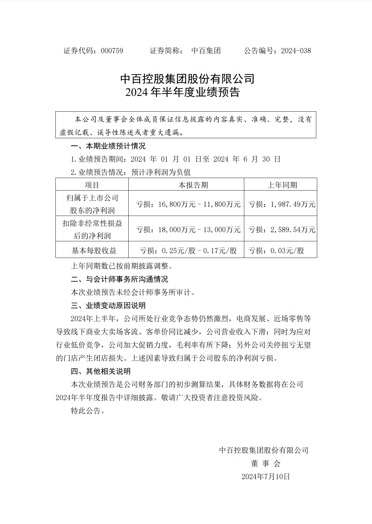
龙商网消息: 日前,中百集团公告,预计上半年净利亏损1.18亿元-1.68亿元,上年同期亏损1987.49万元。中百集团称,2024年上半年,公司所处行业竞争态势仍然激烈,电商发展、近场零售等导致线下商业大卖场客流、客单价同比减少,公司营业收入下滑。...
龙商网消息:日前,中百集团公告,预计上半年净利亏损1.18亿元-1.68亿元,上年同期亏损1987.49万元。中百集团称,2024年上半年,公司所处行业竞争态势仍然激烈,电商发展、近场零售等导致线下商业大卖场客流、客单价同比减少,公司营业收入下滑。

责编:hw
顶 (0)
踩 (0)
相关文章
中百集团:预计2023年净亏2.55亿元-3.63亿元
2024-01-30 09:54
中百集团入选2023年全国商贸物流重点联系企业
2023-10-09 13:31
中百集团:长期亏损且扭亏无望的门店予以关闭
2023-04-19 13:37
中百集团2022年年报:亏损3.2亿,同比减少1322.6%
2023-03-31 22:12
永辉再度减持中百集团,失去第二大股东地位
2023-01-04 13:15
中百集团:永辉物流累计减持1160.36万股
2022-11-09 09:27
中百集团:近期获得政府补助318.25万元
2022-06-08 13:08
中百集团吴莉敏辞任董事职务
2022-03-07 09:20



