小中大
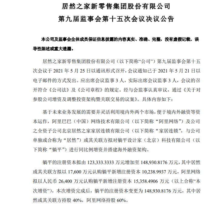
龙商网消息: 居然之家公告称,阿里网络及公司全资子公司北京居然之家家居连锁有限公司或其关联方拟对躺平设计家(北京)科技有限公司进行同比例增资并搭建海外融资架构。躺平的注册资本拟由12.3亿元增加至14.9亿元,阿里网络拟以人民币2.64亿元认购躺平新增...
龙商网消息:居然之家公告称,阿里网络及公司全资子公司北京居然之家家居连锁有限公司或其关联方拟对躺平设计家(北京)科技有限公司进行同比例增资并搭建海外融资架构。躺平的注册资本拟由12.3亿元增加至14.9亿元,阿里网络拟以人民币2.64亿元认购躺平新增注册资本1.54亿元,本次增资完成后,居然或其关联方持股40%,阿里网络持股60%。此外,拟设立香港子公司对为躺平的海外融资平台进行出资,出资金额不超过人民币8亿元。

责编:hw
顶 (0)
踩 (0)
相关文章
居然之家:拟为所有家居卖场客户减免1个月租金
2020-02-29 23:24
居然之家淘宝直播一星期:带货4.8亿新客增长11万
2020-02-29 23:23
居然之家5.6亿元收购天津保理公司
2020-01-07 14:48
居然之家:拟以5.6亿元收购天津保理公司100%股权
2020-01-07 08:56
庆居然之家20周年暨A股上市 汪林朋用五个“充满信心”展望美好未
2019-12-31 09:55
上市公司武汉中商完成更名居然之家
2019-12-30 16:35
居然之家上市:阿里巴巴躺赚40亿?
2019-12-30 14:43
借壳首日股价下跌,居然之家对赌压力山大
2019-12-27 09:16
尚未注册畅言帐号,请到后台注册



