小中大
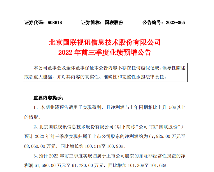
龙商网消息: 国联股份日前发公告称,经财务部门初步测算,预计2022年前三季度实现归属于上市公司股东的净利润为67,925.00万元至68,060.00万元,与上年同期相比,将增加34,048.08万元到34,183.08万元,同比增长约100.51%至100.90%。公告显示,上年同期国联股...
龙商网消息:国联股份日前发公告称,经财务部门初步测算,预计2022年前三季度实现归属于上市公司股东的净利润为67,925.00万元至68,060.00万元,与上年同期相比,将增加34,048.08万元到34,183.08万元,同比增长约100.51%至100.90%。公告显示,上年同期国联股份归属于上市公司股东的净利润33,876.92万元,归属于上市公司股东的扣除非经常性损益的净利润30,640.19万元。

责编:hw
顶 (0)
踩 (0)
相关文章
国联股份:2021年净利预增87.37%-89.01%
2022-01-12 09:17



