小中大
张国贤与吴金宏的这场对话,能牵动国内超市业半数以上区域霸主公司的神经,并对国内多数省份、近亿消费者的日常购物产生影响。 12月1日,在线举办的第六届全国自有品牌大会暨2022蚂蚁生态大会,为国内零售业两大自愿连锁组织的掌门组了个神仙局: 保亭会创始...
张国贤与吴金宏的这场对话,能牵动国内超市业半数以上区域霸主公司的神经,并对国内多数省份、近亿消费者的日常购物产生影响。
12月1日,在线举办的第六届全国自有品牌大会暨2022蚂蚁生态大会,为国内零售业两大自愿连锁组织的掌门组了个“神仙局”:保亭会创始人、河南大张实业有限公司领队人张国贤,蚂蚁商联董事长、河南金好来商贸集团创始人吴金宏,开启一场对话。
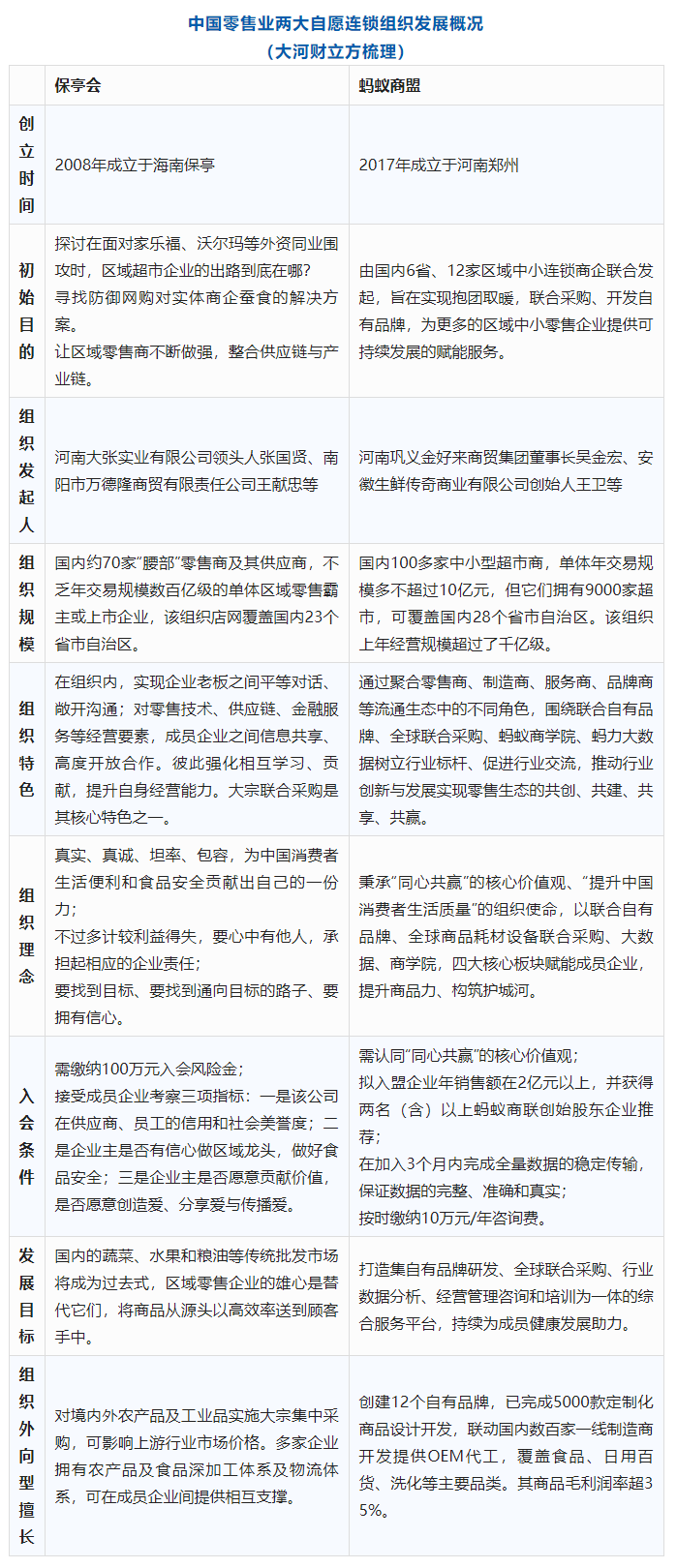
二人虽都是河南区域型超市老板,但他们身后的两大组织却拥有国内约200家商超及数万间店铺,其店网规模覆盖了国内29个省、市、自治区,日均客流量达数千万人次。
同业的两个不同组织掌门,因何会聊到一起?张国贤与吴金宏的对话,会揭开超市业的何种变化,是否将对国内农业供应链体系及制造业产生新的影响?请看大河财立方对此次对话直击报道。

【读前知识点】什么是自愿连锁?
所谓自愿连锁组织,是指若干个店铺或企业自愿组合起来,在不改变各自资产所有权关系的情况下,以同一个品牌形象面对消费者,以共同进货为纽带开展的连锁经营形式。参与企业之间为了共同利益而采取合作关系,各家公司在组织机构总部的指导下建立统一的采购供应链、技术平台、学习平台、类金融服务,乃至创建联合自有品牌。
自愿连锁组织诞生于100年前的欧洲,全球最大的两大组织分别是欧洲IGA、美国SPAR,可覆盖全球上百个国家和地区的商业企业。自2002年,全球两大组织先后进入国内开拓合作伙伴。即如大张,早年也曾是IGA成员之一。
国内零售业最早自创出的自愿连锁组织是河南四方连采。2004年,它由许昌胖东来、洛阳大张、信阳西亚、南阳万德隆联合发起组建。而今,国内零售业发展规模最大、速度最快的组织是保亭会(前身为四方连采)、蚂蚁商盟。
国内“流通革命”仍在深化
两大组织都深化制造商与消费者需求匹配
本次大会的主题是“流通革命”。蚂蚁商盟、保亭会在当前国内零售业极具行业影响力,两位掌门如何看待超市业正在经历的历史性变革?
张国贤称,近期坊间有闻,国内供销社系统在时隔数十年后拟重启生鲜食品零售业务。客观来看,它有着令民营商超羡慕的大系统(采、销、物流),可直接渗透至村。但同时,这或说明民营超市未有效释放运营能力,解决商品在流通中的效率和成本,没能增进消费者及供应链伙伴获得感。
保亭会在如何做?
张国贤认为,零售商一手托生产制造业、另一手托消费者,它的发展自身始终是系统性的。如何以最优路径发现或实现高性价比、高品质的商品,以最大限度解决效率、成本,决定了零售天平存在的价值和意义。
他以大张超市举例,近年,该公司提出了“1+N”战略。1是一个大系统中枢,大张在宜阳县投资数亿元建设的立体化中枢,囊括了采供、仓储、央厨加工、物流仓、信息化等诸项系统。在确保商品品质的前提下,不断加强、放大与供应链伙伴间的合作纵深,如商品源头直采,从而实现商品流通中各项成本与效率持续优化;N,即是通过无限种方式,以足够强劲的商品竞争力为消费者提供持续服务。如,大张超市过往卖的是米面粮油,属于原材料销售。而今,公司拟围绕营养、省时省力、高性价比三个维度,锁定百姓的一日三餐,建立预制菜产品研发体系、营销服务体系。未来,大张会通过“预制菜+1000家便利店”战略,为百姓解决日常吃饭的便捷性、安全性及低成本,增进全客层消费者的获得感。
但客观来看,保亭会代表了国内“腰部”商超企业,它们的资源禀赋足以支撑自建生态体系。但此方式对年交易额不足10亿的中小商超并不适配。而蚂蚁商盟,就采取了“数据打通+自有品牌”开发这条路。
数据打通+自有品牌开发,这套组合拳蚂蚁商盟是如何实现的?
吴金宏的答案简单清晰:整个蚂蚁商盟100多家超市的底层数据打通,即能实时了解国内消费者最喜欢的商品是什么。以此为轴,或购买成熟的产品方案,或启动自主研发产品计划。而后,通过“自有品牌植入+一线工厂代工”,解决商品性价比,让消费者获得超预期的消费体验。
吴金宏介绍:“蚂蚁商盟成立6年,从食品到生活用品,已完成十多个自有品牌搭建、5000多款商品,凭的是我们对消费者需求的高效了解,我们调动合作工厂实现对消费者需求的主导力,我们有输出同质同级商品却能低价30%的商品力。就如河南新乡某酸辣粉制造商,蚂蚁商盟上年对其输出定制化商品订单是1.4亿元。”
家乐福、麦德龙卖给中国公司后
Costco、ALDI、山姆店是国内超市新一代竞对
时至今天,国内大流通产业或仍未改变零和游戏。
正如中国农业大学MBA教育中心主任付文阁在对话现场“抛砖引玉”,他称,从国内上游看,农产品和食品的销售依然存在诸多不畅;从消费端看,大量优质的、安全的产品,仍缺失走到消费者面前的渠道机会,或消费成本奇高。“国内零售业持续深化的‘流通革命’,需要将商品流通中的上下游博弈变为多维度的合作。”
有意思的是,张国贤、吴金宏谈及这一话题,都聊到Costco(美国开市客2018年入华)、ALDI(德国奥乐齐2019年入华开店)、山姆店(沃尔玛旗下子业态)、业务超市(日本)等。它们是全球超市业新一代翘楚,中国同行们与其之间还存在诸多的短板和差距。
过往10年,诸如家乐福、麦德龙、乐购等老牌全球连锁超市巨头,在国内因被无数个“中国学生”偷师、模仿,发生了“饿死师傅”的悲剧,纷纷套现子公司股权走人。但事实上,家乐福、沃尔玛们在其大本营及全球他国市场也不太平,被Costco、ALDI等无数个垂类小怪物“撕咬”。
张国贤就此表达了两个观点:其一,Costco、ALDI、山姆店之所以兴盛,从表象看是它们的经营业态与消费市场需求完成了阶段性契合,但深层次看,这是它们对自身供应链不断强化、扩大合作,由此呈现给外界的感知是它售卖的商品真正做到了质优价廉,沉淀消费市场对品牌信任感;其二,没能保证顾客生活便利性、食品消费安全性和提升健康度,是中国零售商的耻辱。“过往3年,国内零售业四处哀嚎消费市场景气度下行。但同业企业的心思,是否真正放在了服务消费者身上,把商品开发用心做好,去满足消费者需求了吗?”
对付文阁提出“超市商要与工厂、农民建立更多标准化合作”,张国贤称,当前,大张在自产的生鲜食品多为非标型,且销售品类占比不足20%。之所以当年要投资自产,不仅是因利润使然,更是彼时国内此类供应商对标准化不接纳或安全性不足。这是国内食品制造业发展变革的一个必经过程。如今,大张和保亭会希望与更多的工厂、农民建立标准化合作,也希望包括中国农业大学、中农创学院等知名机构一起加入进来,推进国内农产品及食品订单式合作能够提档升级。
吴金宏与张国贤的观点近似。但他强调,生鲜商品标准化是一个世界级的难题。要学习Costco、ALDI,国内零售商与农业、食品业之间的合作要从源头做起,真正从构建利益生态体的维度去构思合作范畴。
什么是源头?
吴金宏举例,蚂蚁商盟与云南普洱市某个咖啡商合作,已建立了“咖啡店中店”的业务模式。这绝非超市或便利店给冲杯咖啡那么简单,蚂蚁商盟在此新领域正在构建整套标准化体系,这包括:田间种什么咖啡豆、达到何种品质,工厂做什么产品、烘焙技术与标准,每季度向市场推什么新品,乃至加工设备、专业人才团队等。咖啡只是蚂蚁商盟涉足的新品类之一。
“中国零售商能否走到世界同业的主舞台,关键看驾驭消费大数据的能力。”吴金宏坦言,截至目前,蚂蚁商盟采购系统中有48%的商品实现了数据标准化,还有52%未实现的商品是大量农产品及非标型食品。这是缺陷,但更是机会。一旦驾驭了生鲜商品标准化,农民、工厂、商企、消费者四方利益会趋于稳定,“姜你军”“蒜你狠”“葱(抽)死你”就不会再有出头的机会。“期待能与更多农业组织、制造企业一起努力实现标准化。”
两大自愿连锁组织大佬握手
保亭会+蚂蚁商盟能否造出“保蚂”商学院?
全国自有品牌大会是蚂蚁商盟的主场,能搭起国内零售业两大自愿连锁组织的掌门对话,既是吴金宏对张国贤的主动邀约,也是首都经济贸易大学教授陈立平和付文阁的积极撮合。两位学者是当下国内食品制造业、零售业活跃的智囊。
不过,二人对话能被国内工商业广泛关注,是他们身后两个强大的组织。两个组织都能覆盖国内绝大多数省份零售市场,门店数量过万、年交易规模均在千亿级,日均触达消费在数千万级。两大组织创立初衷、战略方向与抓手虽不同,但二者内部的组织紧实性与协同性特征却同样出色。更引人好奇的是,保亭会与蚂蚁商盟本该是竞争体,可粗略概括为“省市级区域商业龙头企业VS市县级超市小霸王”。就如,大张超市在洛阳、金好来在郑州巩义,双方相距仅百公里,企业规模又是10倍差距。那么,二者可有平等对话的依据?
张国贤率先谈到,今年下半年,他曾与付文阁前往蚂蚁商盟郑州总部拜访吴金宏,二人深聊了一天。就这次沟通,他归纳了双方三点共识:其一,两个组织的成员之间,看似是同城、同域竞争关系,但当下,双方的核心竞对都是电商平台、菜场、批发市场或烟酒店;其二,蚂蚁商盟侧重于组织内的培训和自有品牌商品开发,保亭会侧重于老板之间感情融合交流、大宗采购,两个组织各自特长并不冲突,特别在深化农产品及食品合作标准化方面有着共性需求;其三,两大组织之间的交流可先从同业情感、经营理念入手,逐步走向客群定位和商品结构的差异化,共同探索两个组织在采购、物流等方面的共性合作。
吴金宏对张国贤的观点表示认同。他称,自中国加入WTO的20多年间,国内零售业发生了多轮变革。历史证明,区域商企、中小超市只有抱团发展,才有资格参与全国市场竞争,并在竞争赛道找到存在的依据。单一商企没有资格去和跨国巨头、电商平台拼资本、比技术。乃至,大家能否卖掉公司都要看巨头的脸色。
针对蚂蚁商盟与保亭会如何合作,吴金宏称,其一,是打通两个组织之间的相互学习交流,尤其在零售业技术方面实现相互取长补短。其二,保亭会成员的突出优势是生鲜类商品自产和农产品、食品大宗采购;蚂蚁商盟的特长是自有品牌开发与5000个单品,且绝大多数是常温商品。双方组织可考虑商品资源优势互通、互补。
此外,过往3年受疫情影响,让零售企业在物流方面吃尽了苦。吴金宏提议,双方组织可考虑物流合作,尤其是在农产品运输及冷链物流方面,都有极强的现实需求。
“当前,国内超市业年销售规模在2亿以上的公司已不足1000家,保亭会、蚂蚁商盟成员总和在其中占比仅1/5。”陈立平认为,两大自愿连锁组织是中国零售业的骄傲,二者有责任付出更多努力,团结国内更多的中小商企,对同业持续输出领先的经营理念、技术与商品资源,共同催化全行业“流通革命”,进而对国内制造业与农业体系更多赋能。
陈立平另建议,两大组织都有自己的商学院,不妨考虑组建商学院联合体,比如 “保蚂”商学院,将同业信息交流、共享先行一步。

责编:李小敬
顶 (9)
踩 (0)
相关文章
聚焦流通革命,探寻零售未来——2022蚂蚁生态大会胜利闭幕!
2022-12-02 15:49
无边界·无国界——第六届全国自有品牌大会精彩回顾
2022-12-02 15:36
蚂蚁商业联盟加入CGF,共同推动商业进步为消费者创造美好生活
2022-11-25 21:13
蚂蚁商联和他的工厂们
2022-11-18 20:01
亮点解读 | 一文带你了解什么是云鼎大会?
2022-11-14 16:39
濮阳绿城超市董事长田建忠:我眼中的蚂蚁商业联盟
2022-11-12 16:01
盒马进军复合调味料市场,推出自有品牌“匠酱好”
2022-11-09 09:30
一起见证进化的力量!第六届全国自有品牌大会暨2022蚂蚁生态云鼎
2022-11-08 20:07



