小中大
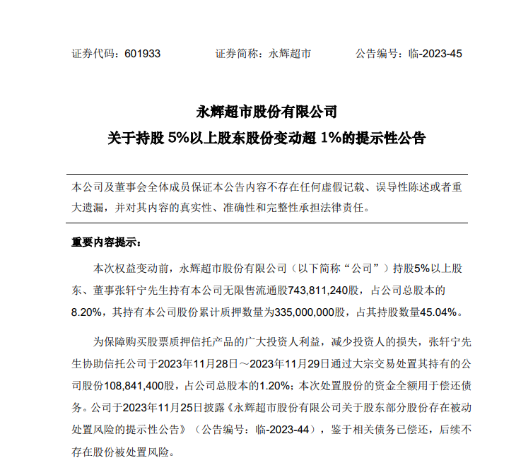
龙商网消息: 11月30日,永辉超市公告称,为保障购买股票质押信托产品的广大投资人利益,减少投资人的损失,第四大股东、董事张轩宁协助信托公司于11月28日~11月29日通过大宗交易处置其持有的公司股份1.08亿股,占公司总股本的1.2%;本次处置股份的资金全额...
龙商网消息:11月30日,永辉超市公告称,为保障购买股票质押信托产品的广大投资人利益,减少投资人的损失,第四大股东、董事张轩宁协助信托公司于11月28日~11月29日通过大宗交易处置其持有的公司股份1.08亿股,占公司总股本的1.2%;本次处置股份的资金全额用于偿还债务。公司于11月25日披露《永辉超市股份有限公司关于股东部分股份存在被动处置风险的提示性公告》,鉴于相关债务已偿还,后续不存在股份被处置风险。

责编:hw
顶 (0)
踩 (0)
相关文章
永辉超市回应北京研发团队裁员:门店正常运营
2023-10-23 13:48
永辉扭亏为盈,最新发布半年报揭秘经营状况
2023-09-01 09:13
永辉超市2023上半年营收420.27亿元 同比扭亏为盈
2023-08-31 09:07
低谷中的永辉超市,还能杀出一条出路吗?
2023-06-08 14:47
三家巨头谁更强:财报解读高鑫零售、沃尔玛、永辉超市战略走向
2023-05-25 09:18
永辉超市重庆市北碚吾悦广场店开业
2023-05-08 09:26
永辉超市去年线上业务营收占比创新高,但仍在艰难转型中
2023-05-04 09:39
永辉超市淮安健康路店即将闭店
2023-02-09 13:39



