小中大
1月2日,北京市朝阳区卫生健康委员通报了11家元旦期间疫情防控措施落实不到位单位,包括物美生活超市双井店、永辉超市朝阳天达路店、北京同仁堂林肯公园药店有限责任公司第二中医诊所、慈铭健康体检管理集团有限公司北京亮马桥医院、北京家乐福商业有限公司...
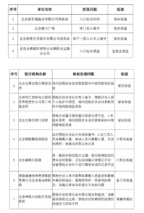
1月2日,北京市朝阳区卫生健康委员通报了11家元旦期间疫情防控措施落实不到位单位,包括物美生活超市双井店、永辉超市朝阳天达路店、北京同仁堂林肯公园药店有限责任公司第二中医诊所、慈铭健康体检管理集团有限公司北京亮马桥医院、北京家乐福商业有限公司(以下简称家乐福)双井店等。值得注意的是,2020年12月29日,北京市西城区市场监管局通报了15家未按要求履行疫情防控主体责任企业名单,家乐福同样“榜上有名”。

据悉,2020年12月31日至2021年1月1日期间,北京市朝阳区卫生健康委员会对于辖区内各级各类医疗机构和住宿、美容美发等公共场所单位进行监督检查,检查中共发现11家疫情防控措施落实不到位单位。其中,家乐福因“入口处未扫码”问题,被列进疫情防控落实不到位的公共场所名单。
据了解,2020年12月29日,在北京市西城区市场监管局通报的15家未按要求履行疫情防控主体责任企业名单中,家乐福就曾“榜上有名”。后中国商报记者实际走访了解到,家乐福马连道店被公示的原因是测温仪不准。
此外,还有多家企业因入口处未落实测温验码、佩戴口罩、保持社交距离等措施;未落实“双责任人”、名册登记、消杀记录、宣传培训、应急处置、专职消杀员六项制度;未建立经营场所及从业人员基础台账;新入职人员未持有北京市核酸检测机构出具的有效核酸检测报告;未定期开展进口冷链食品从业人员全面核酸检测;未按要求使用北京市冷链食品追溯平台等原因被通报。
2020年12月30日,中国商报记者致电其他几家被通报企业,询问被通报原因时发现,多数企业已经整改完成。
责编:hw
顶 (0)
踩 (0)
相关文章
到家订单量同比增长297%:苏宁家乐福喜迎开门红
2021-01-03 22:20
宅星人、干饭人、剁手党怎么过元旦?苏宁家乐福安排!
2020-12-31 11:25
苏宁家乐福:坚守初心,践行社会化企业的责任担当
2020-12-27 09:05
沃尔玛、开市客、家乐福、永辉等24家零企2020三季度业绩!
2020-12-24 09:49
一举拿下“金星奖”两项大奖,苏宁成2020自有品牌界黑马
2020-12-23 21:10
智利车厘子礼盒装预售啦!来苏宁家乐福买得安心吃得开心
2020-12-22 12:42
苏宁家乐福启动圣惠新年专享盛宴,为快乐发声
2020-12-17 17:39
苏宁家乐福双十二:送给打工人的福利狂欢
2020-12-11 16:26
尚未注册畅言帐号,请到后台注册



