小中大
起家于快递,不止于快递。 这句话描述顺丰发展再适合不过!也许顺丰在自己非常向往的电商或零售领域不是太擅长,但除了电商零售,在物流这条路上,顺丰似乎一直顺风顺水,天网、地网、信息网都在紧罗密布。 就在除夕前两天,2月9日、10日,顺丰创始人王卫还...
“起家于快递,不止于快递。”
这句话描述顺丰发展再适合不过!也许顺丰在自己非常向往的电商或零售领域不是太擅长,但除了电商零售,在物流这条路上,顺丰似乎一直顺风顺水,天网、地网、信息网都在紧罗密布。
就在除夕前两天,2月9日、10日,顺丰创始人王卫还没松懈,顺丰接连发布两大重磅消息:第一,拟收购嘉里物流51.8%股权;第二,顺丰房地产信托投资基金(简称“顺丰房托”)正式向港交所递交上市申请。
本次收购嘉里物流部分股权也是顺丰在收购DHL大中华区供应链业务后,为提升一体化综合物流解决方案能力,完善货运代理及国际业务布局的重要战略举措。顺丰房托可以理解为边缘差异化业务的开拓。
虎嗅了解到,当时顺丰在与嘉里物流谈判时还向嘉里物流提出了高溢价。具体谈判细节,双方均未向虎嗅透露。据悉,这次收购价格估计会是嘉里物流2019年EBITDA(税息折旧及摊销前利润)的10倍,即约70-80亿元人民币。
嘉里物流到底是什么来头?为何顺丰会为它提出高溢价收购部分股权?
“儿子”嘉里物流
嘉里物流是一家国际物流公司,于2013年香港上市,目前市值约416亿港元,以亚洲为主要基地,在全球59个国家/地区设有分支机构公司业务涵盖一系列供应链解决方案,包括综合物流、国际货代(海陆空、铁路及多式联运)、工业项目物流、跨境电子商贸,以及最后一公里派送和基建投资等。核心业务为合同物流、国际货代。
在虎嗅与嘉里物流的接触中,感知其对外是比较谨慎和保守的,不透露关于公司的任何消息。
但即便如此,我们还是不得不提嘉里物流背后的大亨——郭鹤年!
根据虎嗅从业内人士处了解的资料显示,嘉里物流隶属于郭氏家族,是郭氏家族遍布东南亚产业的一小部分,创始人郭鹤年是马来西亚首富,身家高达115亿美元。郭氏集团是亚洲区跨国综合企业集团之一,其业务遍及五大洲,涉及行业从物流、海事到物业、酒店业等。北京国贸、各地的香格里拉酒店,还有不少嘉里中心都是郭鹤年的资产。此外,还包括已上市的金龙鱼与东南亚面粉公司PPB。

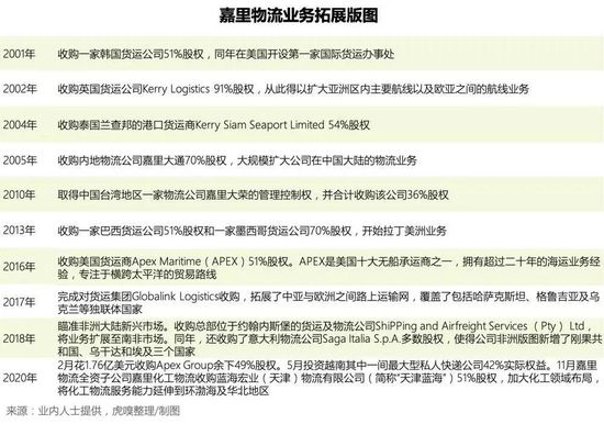
嘉里物流发展最早可以追溯到1981年,起初只是嘉里建设在香港建立的货仓部门,从事仓储租赁业务。1981年到1999年这几年,嘉里物流一直在香港从事货仓业务,拥有五家自建货仓和一家收购货仓。1996年成为香港上市企业嘉里建设全资子公司。
2000年,嘉里物流收购一家香港货运公司嘉里货运(香港)有限公司100%股权,这标志其国际货运业务的开端。此时,嘉里物流第三方物流业版图初现雏形,在原有货仓业务基础上,扩大了公司经营范围,同时开展物流营运和国际货运业务。
也是从2000年开始,嘉里物流开始了一系列对外收购的征途,来扩大自己所在物流领域版图:
所以由此可以看出嘉里物流的企业体量和业务涉及范围。
在内地,相较于嘉里物流,大家对嘉里大通会比较熟悉,嘉里物流从2004开始对嘉里大通进行收购,2005年收购完成。嘉里建设、嘉里物流、嘉里大通三者可以理解为爸爸、儿子与孙子的关系。
虎嗅根据上述业内人士提供的资料分析了嘉里建设出售嘉里的原因:与嘉里物流在东南亚业务增速20%相比,嘉里物流在内地的业务从2019年开始放缓至8%。
究其原因,一是由于行业市场竞争加剧,成本高的外资企业失去竞争优势,嘉里物流等外资物流公司很难获得国内客户;二是外资客户在大陆的业务放缓,工厂转向东南亚;三是嘉里物流可以将其在中国的土地等非流动资产进行变现,嘉里物流在大陆拥有自有仓储约72万平米,按5000元/平米估算,约值14.4亿元。
所以嘉里物流出售大陆业务就变成必然事件。
其实,早在今年1月21日顺丰就质押了其3.71%的股票,获得近百亿资金。那时有人猜测顺丰可能是要收购荣庆物流,但也有人认为荣庆物流还处于评估竞价阶段,时间点不对。
紧接着,2月5日顺丰股票停牌,顺丰方面称因“筹划收购一家公司的部分股权”,申请停牌。当时有媒体记者从消息人士那里获悉,顺丰控股正在筹划收购的公司疑似嘉里物流,还称顺丰控股正在商谈收购港股嘉里物流少数股权,嘉里物流还考虑将一些资产出售给母公司,嘉里建设目前约占嘉里物流四成股权,潜在交易的细节仍在讨论中。2月5日这一天嘉里物流股票也处于停牌状态。但双方就该消息均以不予置评回应。
现在看来真的验证了企业面对一些消息“不予置评”这四个字里所包含的意思。2月10日双方纷纷发布公告承认双方的投资及合作关系。
防止落入竞对之手
在2月9日顺丰公布“收购嘉里物流部分股权”第二天,也就是2月10日,顺丰还迎来富国基金、交银施罗德基金、高瓴资本、淡马锡、贝莱德等770位投资者机构调研,内容主要关于顺丰2月9日发布的三大部分重要公告,嘉里物流股权投资,以及发债200亿元人民币额度、定增220亿元人民币募资。
根据10日顺丰投资者机构调研信息:一方面,顺丰投资嘉里物流,是想要通过双方共同建立以亚洲为基地的全球物流平台;另一方面,它可以使得顺丰快速布局东南亚市场,加速顺丰发展国际化,拉近与国际物流巨头UPS、联邦快递等的距离,拉开与国内其它快递公司、包括与自己同样是自营模式的京东物流之间业务的差异化竞争格局。
根据嘉里物流发布信息显示,双方交易计划完成后,嘉里物流在香港联合交易所的上市地位将维持不变。嘉里物流会继续在市场上以“嘉里”品牌运营,并由现有核心领导团队管理。
快递专家赵小敏告诉虎嗅,这件事于顺丰而言,应是“乘法效应”,他们的合作不只局限于金钱,还有产业方面,这是一个大的格局,显现效应明显:一是供应链方面,二是免税方面,三是快速融入全球市场,打通海外各地法律、工会、社区、以及当地劳动法律保障相关事项。其中,免税市场对于顺丰非常重要。
公开信息显示,嘉里物流是亚太地区第三方物流供应商之一,为整个亚洲区域公司提供仓储、分销和供应链解决方案,在海南立足约30年,是海南最大规模货运代理。
去年12月,嘉里物流宣布将在海南自由贸易港海口综合保税区建设保税物流中心,成为首家在海南自贸港投资及兴建高质保税物流中心的国际物流企业,此外,嘉里物流与中国中免还有长久合作关系。所以嘉里物流在离岛免税业务方面的能力是顺丰关注焦点。
疫情的发生,及去年7月份政府实施离岛免税新政以来,海南免税消费额持续攀升。今年2月2日,财政部、海关总署、税务总局联合发布公告,明确游客在海南离岛旅客免税购物商店购买商品时,可选择“邮寄送达”提货,岛内居民离岛前购买免税品可选择“返岛提取”。2月4日,商务部表示,将进一步完善对海南离岛免税店的管理,落实“放管服”改革要求。
海南免税市场有多大呢?据海口海关2月4日统计,2021年1月海南离岛免税销售金额37.8亿元,日均过亿。2021年力争免税销售突破600亿元。在此背景下,“邮寄送达”政策利好给物流企业提供一个巨大新市场与增量市场。
顺丰的想法是,将嘉里物流定位为自己拓展海外市场的主要平台,并将在大中华区相互合作,以协调各自业务。同时,双方业务还将在中国内地、香港地区及澳门地区并存。这也是顺丰国际业务未来三到五年的发展战略。
海南免税市场对顺丰商务件、电商件、冷链和同城业务都有利好,但对快运和双捷(仓储)业务帮助并不明显。
业内人士向虎嗅分析称,短期上,顺丰收购DHL(中国业务)和嘉里物流都是为了防止其落入竞争对手之手,如京东物流。但长期看,只有建立低成本的运输能力,才能赢得国内企业客户,并发挥出国际物流公司专业团队和经验作用,否则还将陷入收购DHL的低增长陷阱。
顺丰现有体系对嘉里物流的业务并没有太大帮助,因为从顺丰收购DHL之后就可以看出,DHL业务在2020年3月至6月同比增长25.34%(2019年3月收购DHL),属于低增长。
此外,低成本的运输能力顺丰一直寄希望于顺丰快运来实现,但实际上,顺丰快运现在专注于与德邦厮杀小票零担,如60~200kg货运,根本不具备大票零担能力,如500kg货运。
老大哥与国际“顺”?
赵小敏向虎嗅表示,顺丰买下嘉里物流中国区业务后,与DHL合并可实现170亿元业务收入。成为仅次于中外运(776亿)和安吉(250亿)的第三大合同物流。
合并后,顺丰可以拥有大量世界500强客户,然后在顺藤摸瓜,开展2B和2C整体供应链服务,即给这些客户从供应商那送货,也把客户的货物快递给消费者。
嘉里物流货代业务服务范围广阔。通过在东南亚收购及受一带一路政策影响,嘉里物流主要帮亚洲国家客户将货物出口到欧美提供服务,欧美占比高达52%。这类基础运力服务属于敲开客户大门的业务,其利润率较低,约在2.8%。而这些客户则逐渐发展成业务更为复杂,利润更高的合同物流,约在9.8%,其中亚洲客户贡献近100%的合同物流业务。
而合同物流方面服务行业有电子科技、食品饮料、时尚服饰、快消品、汽车、医疗和工业品,服务客户有IBM、苹果LV、索尼、宜家、英特尔、联合利华、ZARA、沃尔玛、宝洁、宝马等。
如今看来,国内快递老大哥地位已不能满足于顺丰,他目标是:既是国内老大哥,又是国际“顺”。
虎嗅采访到一位对顺丰与王卫比较了解的人士,他说王卫的想法就是要把顺丰做大,走到全球前3。该人士分析认为,以现在资本市场指标情况来看,顺丰市值已经率先超过联邦快递,这是一个非常好的迹象,因为中国目前没有任何一个企业能达到这个指标。当然,从整体综合实力上与联邦还是有不少差距。
成为全球前3也是有机会的,比如顺丰机场在去年年底试运行,未来航空机队方面还有加速完成100架的目标,包括顺丰科技化、无人机、无人仓等,今年顺丰多个中转中心也在加速自动化改造。“如果顺丰2021年营收能够达到2200-2500亿元人民币,2022年达到3000亿人民币,首先可以确定的是进入世界500强是没问题的。”以上人士向虎嗅表示。
根据10日顺丰投资者机构调研信息:顺丰定增募资220亿元是(拟采用非公开发行A股股票方式)为支撑公司未来资源布局需求,如投资空网、陆网的全面升级及数智化供应链系统建设项目。
如速运设备自动化升级项目、新建湖北鄂州民用机场转运中心工程项目、数智化供应链系统解决方案建设项目、陆路运力提升项目等。
另外,顺丰房托投资组合目前有三处物流地产,分别位于香港、佛山及芜湖,所有该等物业均为现代物流地产,里面配备有自动分拣及供应链支持设施的分拨中心,且都位于中国香港及中国内地主要物流枢纽内,毗邻主要机场、海港、铁路、高速公路及交通枢纽。
截至2020年12月31日,顺丰房托物业可出租总面积约为307,990.8平方米,评估价值为6,093.6百万港元。
以上人士还称,目前顺丰在国内的处境就是“前面看不到人,后边也看不到人”,一家独走的局面。
问及原因,他表示,顺丰王卫上市时作出的一个重大转型决定是非常关键的因素。这在快递业内非常罕见,“王卫从顺丰上市开始就在考虑下一步转型问题,很多快递公司在过去几年都浪费掉了”,上市本来就是一个公司的转折点,但有些是向下转,有些是向上转,当然这也要看企业怎么给自己定位,看企业敢不敢自我革命、抓住机会。
仔细了解顺丰的合作对象也会发现,顺丰的合作对象大多都是在业内比较有知名度的企业,有UPS、DHL、普洛斯、万科,并且与中铁、UPS都开设有合资公司。包括此前收购的新夏辉。
从某一方面来看,顺丰选择合作对象这件事,或许也会给快递行业内企业在选择合作企业上有一些启示,因为大家彼此都有行业位置,业务协作上也会相对稳定些。
责编:hw
顶 (0)
踩 (0)
相关文章
京东物流关联公司申请多条“包裹有话说”“THINGTALK”商标
2021-02-22 11:04
京东物流的「天花板」
2021-02-20 09:09
上市传闻再起 换帅后的京东物流剑指何方?
2021-01-11 13:19
京东物流换帅 CEO王振辉离职 前京东首席人力资源官接替
2020-12-31 13:21
京东物流:国内首款载重数百公斤级舱内空投自转旋翼支线物流无人
2020-12-25 10:34
京东物流与兰华集团达成战略合作
2020-12-08 10:46
京东物流扩容1.5万一线员工
2020-10-30 16:03
京东物流关联公司经营范围新增国际货物运输代理
2020-06-18 14:02
尚未注册畅言帐号,请到后台注册



