来源:龙商网
2021-04-16
小中大
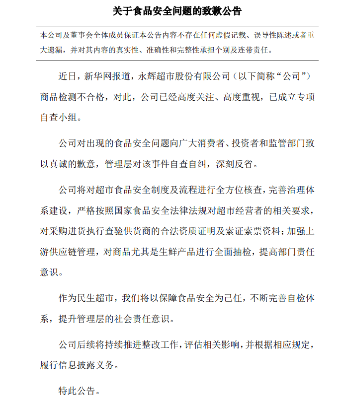
龙商网消息: 4月15日晚间,永辉超市公告称,近日,新华网报道,公司商品检测不合格,对此,公司已经高度关注、高度重视,已成立专项自查小组。公司对出现的食品安全问题向广大消费者、投资者和监管部门致以真诚的歉意,管理层对该事件自查自纠,深刻反...
龙商网消息:4月15日晚间,永辉超市公告称,近日,新华网报道,公司商品检测不合格,对此,公司已经高度关注、高度重视,已成立专项自查小组。公司对出现的食品安全问题向广大消费者、投资者和监管部门致以真诚的歉意,管理层对该事件自查自纠,深刻反省。

责编:hw
顶 (0)
踩 (0)
相关文章
吉野家巨亏75亿日元,关闭150家门店
2021-04-16 10:59
市场监管总局:将加大反垄断重大案件的查办力度
2021-04-16 10:50
商务部:电子商务行业坚持发展与规范并重的原则
2021-04-16 10:48
叮咚买菜在福州成立吃之以恒电子商务有限公司
2021-04-16 10:48
申通快递:预计一季度净亏损0.7亿元-1亿元,由盈转亏
2021-04-15 14:26
钟薛高申请注册“别内卷”商标
2021-04-15 14:26
苏宁易购:预计一季度净利4.5亿元-5.5亿元,同比扭亏
2021-04-15 14:25
永辉超市:大宗交易减持国联水产2%股份
2021-04-15 14:24
尚未注册畅言帐号,请到后台注册



