小中大
龙商网消息: 3月31日晚,国美零售发布的2021年财报数据显示,2021年其销售收入为464.84亿元,同比微增5.36%;归属予母公司拥有者应占亏损约为44亿元,同比收窄37.06%。 2021年,国美零售的综合毛利约为66.95亿元,同比增长约25%;综合毛利率约为14.4%,同比...
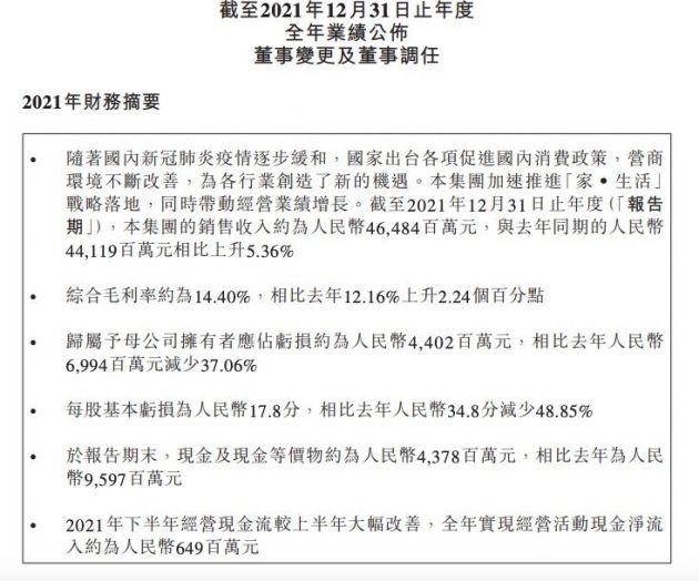
龙商网消息:3月31日晚,国美零售发布的2021年财报数据显示,2021年其销售收入为464.84亿元,同比微增5.36%;归属予母公司拥有者应占亏损约为44亿元,同比收窄37.06%。

2021年,国美零售的综合毛利约为66.95亿元,同比增长约25%;综合毛利率约为14.4%,同比增长2.2个百分点。同期,其经营活动现金净流入约为6.5亿元。
公告同时显示,2021年国美零售的总GMV为1468.7亿元,同比增长 30.4%;线上平台真快乐APP日活跃数上涨至300万,服务会员超2.4亿。
国美零售表示,随着国美管理的六大平台不断深化融合、互联共建,真快乐平台预期于2022年稳健发展,严选好店将新增超5000家,真选商品将新增超10万种,加上成功开发、转化率达40%的线上视频导购模式,2022年国美全网GMV有望再下一城。
在线下店方面,国美门店已从过去的卖场模式,转变为涵盖展示体验+家延伸+家娱乐+家生活服务等核心功能的平台,强调轻资产、代运营、加盟等模式,并以网格化布局覆盖全国。
此外,国美零售的供应链从电器升级到了覆盖家电、服饰、家居、百货、美妆等全品类,截至2月,该平台的SKU数已近200万、入驻的KOL/KOC达2000个以上、生产商4200家、渠道商6000家。物流能力方面,安迅物流服务面积已覆盖全国99%的四级地址和超80%乡镇级地址。
责编:hw
顶 (1)
踩 (0)
相关文章
武商集团:2021年营业收入下滑6.71%
2022-04-01 09:37
宝龙商业:2021年营收增长28.3%,净利增长52.5%
2022-03-31 09:27
新华都2021营收50.32亿元 同比下降3.06%
2022-03-31 09:28
岁宝百货2021年股东应占亏损4.38亿元 同比增加483.2%
2022-03-31 09:28
奈雪的茶:年营收近43亿元,线上收入占比71.8%
2022-03-31 09:28
贵州茅台:2021年实现净利润524.6亿元,同比增长12.34%
2022-03-31 09:28
联华超市:2021年度营业额约为人民币247.60亿元,同比下降约6.0%
2022-03-31 09:28
名创优品2022年Q2财报:净利润同比增长155%,全球门店突破5000家
2022-03-04 09:32
尚未注册畅言帐号,请到后台注册



