2023-12-15
小中大
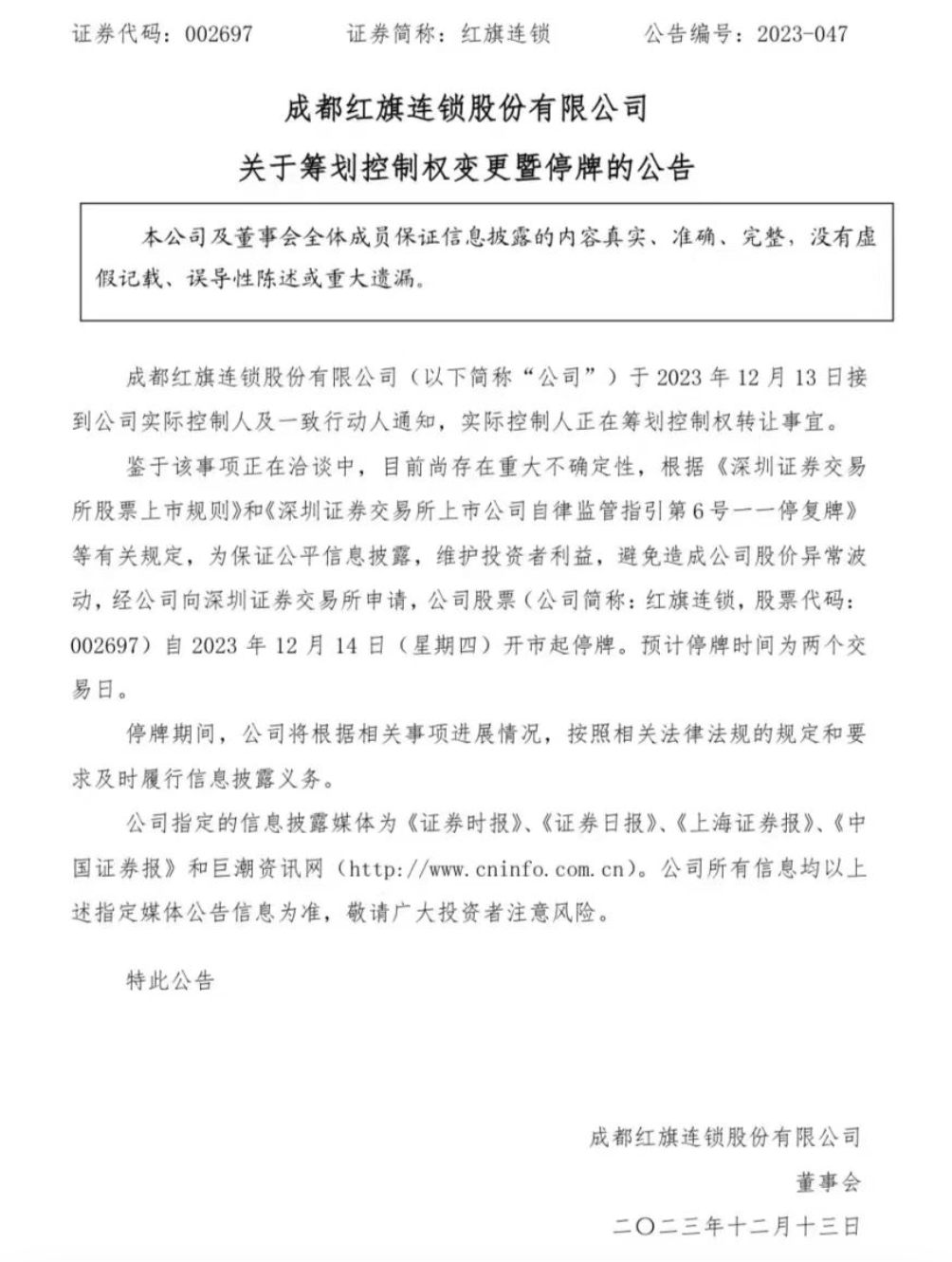
龙商网消息: 13日晚间,红旗连锁发布公告称接到公司实际控制人及一致行动人通知,实际控制人正在筹划控制权转让事宜。鉴于该事项正在洽谈中,目前尚存在重大不确定性,经申请公司股票自12月14日开市起停牌,预计停牌两个交易日。业界目前普遍关注永辉在这次...
龙商网消息:13日晚间,红旗连锁发布公告称接到公司实际控制人及一致行动人通知,实际控制人正在筹划控制权转让事宜。鉴于该事项正在洽谈中,目前尚存在重大不确定性,经申请公司股票自12月14日开市起停牌,预计停牌两个交易日。业界目前普遍关注永辉在这次事件当中可能扮演的角色,资料显示,永辉超市为红旗连锁第二大股东,拥有红旗连锁21.00%的股份,同时,永辉超市还是红旗连锁最大的无限售条件股东。

公开资料显示,红旗连锁实控人为曹世如。截至9月30日,曹世如持有红旗连锁32742万股,占比24.08%,为公司第一大股东,此外曹世如之子曹曾俊亦持有红旗连锁4828万股,占比3.55%。作为中国A股市场首家便利连锁超市上市企业,红旗连锁成立至今已达23年,旗下直营门店超过3600家。今年前三季度,实现净利润4.07亿元,同比增长13.99%;扣非之后,净利润为3.87亿元,同比增长15.09%。
对于实控权接收方,坊间有猜测是曹世如之子曹曾俊,也有人猜测是永辉超市及其他第三方。曹曾俊目前为红旗连锁副董事长、副总经理、董秘。
红旗连锁创立于2000年6月,至今已有20余年的发展历史,主要服务区域位于成都,并逐渐向成都周边及四川地区扩张。公司以平均200平米左右的连锁便利超市作为其主营业态,依托社区提供便利服务,并于2012年成功登陆A股。

在资本的加持下,红旗在2015年收购了成都红艳超市、成都互惠超市和乐山四海超市三家超市。2019年,红旗又收购了9010便利店,同年以3070家门店的规模成为西南地区便利龙头企业,整体体量是位居第二的舞东风超市的3倍。
作为老百姓“身边的好邻居”,红旗连锁有着最为特别的身份——唯一一个在中南海开过门店的零售企业。
红旗连锁以“商品+服务”差异化运营及经营模式创新作为其业绩增长的源动力。其经营核心是通过高效的供应链体系来为消费者提供“5分钟到店、5分钟选购、5分钟回家”的及时便捷购物体验服务。

与此同时,“方便、实惠、放心”是红旗连锁的经营特色,门店现有多达80多种的便民服务项目,如:公交卡充值、通信缴费、水电气费充值、拉卡拉电子支付系统、汽车客票代售及取票、快递代收件、洗衣代收件、福彩体采代销、成都市中小学学费代缴、成都职工工会福利消费、成都交投停车费代收、小电共享充电宝、铁塔飞哥换电、和信通、川航里程积分兑换等,其增值业务收入在2022年达到32.87亿元,2023Q1实现增值业务收入6.97亿元。
财报显示,红旗连锁继去年实现年营收、净利润双增长之后,在2023年也交出了一张不错的成绩单。
10月19日,红旗连锁发布前三季度业绩报告,本报告期中红旗连锁营收净利润双双增长。2023年1月-9月,红旗连锁营业总收入76.41亿元,同比上升0.89%,归母净利润4.07亿元,同比上升13.99%。按单季度数据看,第三季度营业总收入26.38亿元,同比下降1.93%,第三季度归母净利润1.5亿元,同比上升11.94%。
本次财报公布的各项数据指标表现尚佳。
其中,毛利率29.37%,同比增0.22%,净利率5.33%,同比增12.98%,销售费用、管理费用、财务费用总计18.71亿元,三费占营收比24.49%,同比减0.26%,每股净资产2.91元,同比减1.63%,每股经营性现金流0.5元,同比减29.2%,每股收益0.3元,同比增15.38%。
整体来看,即便受到外部市场环境影响,在消费整体疲软的情况下,红旗连锁依然保持着较好的发展势头,经营韧性尽显。
首先,红旗连锁在过去近十年的发展中,营业收入持续走高,并以年复合增长率7.8%的速度由2015年的55亿元增长到2022年的100.2亿元。其背后主要的助力来自于门店数量的增长,从2015年的2274家增加到2022年的3561家。2023年,红旗连锁门店数量已经突破3600家。
其次,平均单店的营收及盈利能力不断增强。
近几年,在红旗对经营不好的门店进行相应的闭店或改造的处理后,平均单店年营业收入在2022年达到281万,达到近年来的新高。
再次,红旗连锁的营运能力也有所改善。其应收账款周转天数由2021年的2.7天减少到2022年的2.3天。
最后,得益于“出川入陇”策略的持续推进。红旗连锁控股20%的甘肃红旗在2021年91家便利店的基础上,再次开出7家新店,共计98家店,预计2023年将加速门店的拓展步伐。
当然,红旗连锁也存在经营不利的一面。其存货周转天数近年来持续保持在高位,远高于零售同行。红旗连锁2022年的存货周转天数由2021年的81天上升到90.5天,几乎是永辉超市50天的两倍。
责编:hw
顶 (3)
踩 (0)
相关文章
永辉门店升级引入现制烘焙,鲜食服务全面升级
2023-12-12 14:27
永辉超市安徽旗舰店将落户合肥东部新中心
2023-12-07 09:28
永辉超市:朱文隽因工作原因辞任监事
2023-12-07 09:20
永辉超市:股东张轩宁处置1.2%公司股份,用于偿还债务
2023-12-01 09:48
永辉董事张轩宁处置1.2%股份以偿债 最新持股占比6.997%
2023-11-30 13:42
永辉四川彭州物流园三期即将部分投产
2023-11-17 13:05
扭亏为盈!永辉2023年前三季度归母净利增9.39亿元
2023-10-27 16:49
永辉超市回应北京研发团队裁员:门店正常运营
2023-10-23 13:48



