小中大
龙商网消息:8月29日,在2018中国民营企业500强峰会上,公布了2018中国民营企业500强榜单。中国民营企业500强榜单是在上规模民营企业调研的基础上产生的。产生的程序是,民营企业自主申报,经全国工商联审核,按照营业收入降序排列产生。不是评选产生。 据记...

龙商网消息:8月29日,在“2018中国民营企业500强峰会”上,公布了“2018中国民营企业500强”榜单。中国民营企业500强榜单是在上规模民营企业调研的基础上产生的。产生的程序是,民营企业自主申报,经全国工商联审核,按照营业收入降序排列产生。不是“评选”产生。
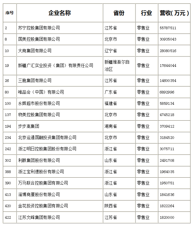
据记者统计,500家企业中零售业企业占20家,其中苏宁以5579亿元蝉联第二名。以下是零售业(除汽车、不锈钢行业外)企业名单:

从资产规模来看,民营企业500强产业结构延续往年态势,第二产业资产规模占比继续降低,第三产业资产规模占比持续上升。各行业经营效益整体有所提升,煤炭开采和洗选业,医药制造业,铁路、船舶、航空航天和房地产业的销售净利率、资产净利率和净资产收益率相对较高;货币金融服务业,畜牧业等行业经营效益较上年明显下降。
具体来看,本年度民营企业500强企业呈现以下主要特点:
一、服务业比重增强,产业结构优化升级
第一产业入围企业数量为5家,与上一年持平。第二产业入围企业数量连续五年下降,从2012年的380家降至2017年的333家,下降幅度为14.11%。第三产业入围企业数量则连续五年增加,从2012年的117家增至2017年的162家增长幅度为38.46%。第二产业资产总额113844.86亿元,占40.38%,同比减少0.02个百分点,民营企业500强中第二产业企业资产比逐年递减。
二、制造业仍占主导地位
2017年,民营企业500强中制造业仍占主导地位,民营企业500强有88家制造业企业,较上一年持平。制造业企业营业收入占民营企业500强比重同比下降0.31个百分点,资产总额占比同比增长0.15个百分点,缴税额占比同比下降1.06个百分点,税后净利润占比同比增长2.58个百分点,从业人员占比同比下降2.79个百分点,研发费用占比同比下降4.3个百分点。调研显示,在经济下行压力加大的背景下,民营企业500强中的制造业企业研发投入仍保持较高占比,原始创新能力不断提升。
三、前十大行业结构出现变化
2017年,民营企业500强前十大行业共包含11个行业316家企业,较上一年减少2个行业22家。行业分布继续变化,黑色金属冶炼和压延加工业跃居第一,综合排名提升到第二位,建筑业排名下降到第三位,房地产业位居第四位。建筑业,房地产业,批发业及有色金属冶炼和压延加工业入围企业数量均出现不同程度的减少。黑色金属冶炼和压延加工业,综合,化学料和化学制品制造业,电气机械和器材制造业,石油加工、炼焦和核燃料加工业与零售业等行业入围企业数量则有明显增加,前十大行业结构变化反映民营企业500强行业集中度进一步提高,呈现传统产业向新兴产业调整的趋势。



































责编:hw
顶 (5)
踩 (0)
相关文章
中国百货商业协会:6月超一半零售企业销售恢复80%以上
2020-07-15 13:07
抢夺消费品牌:中国VC最后一个热战场
2020-07-14 11:21
胡润研究院首次发布《2020胡润中国10强电商》
2020-07-13 10:35
中国电商巨头分野:京东交家电 天猫商业地产 拼多多集市
2020-07-13 10:20
家乐福中国迎来25周年庆,致力为消费者提供“好省”的商品与服务
2020-07-10 11:10
中物联:中国快递物流综合指数高于近两年同期水平
2020-07-08 11:48
第2届“智慧之星”中国智慧零售行业年度评选(2019年)获奖榜单
2020-07-07 15:27
中国直播电商战事
2020-07-06 11:40
尚未注册畅言帐号,请到后台注册



