小中大
中国百货商业协会 2018年10月 目 录 序 一、 风起云涌,电商发展二十年 二、 上下求索,实体零售电商路 三、 百花齐放,实体零售的全渠道策略 (一) 主要百货企业 (二) 主要超市企业 (三) 主要便利店企业 (四) 主要专业店企业 (五) 实体零售APP下载量 四、 抚...
中国百货商业协会
2018年10月
目 录
序
一、 风起云涌,电商发展二十年
二、 上下求索,实体零售电商路
三、 百花齐放,实体零售的全渠道策略
(一) 主要百货企业
(二) 主要超市企业
(三) 主要便利店企业
(四) 主要专业店企业
(五) 实体零售APP下载量
四、 抚今追昔,从浮躁到笃定是共性
五、 错综复杂,解决问题仍需从长计议
六、 迎合大趋势,拥抱线上线下一体化
序
线上线下融合是零售业发展的必然趋势,这也是行业的基本共识。随着技术的进步,以及社交网络和移动网络的发展,这种融合必然以全渠道的方式出现,即零售企业为了满足消费者任何时间、任何地点、任何方式购买的需求,采取实体、移动电子商务和社群营销等渠道整合的方式销售商品或服务,提供无差别的购买体验。
近一两年,线上巨头采取自建门店、与实体业务合作、收购实体零售等方式大力发展线下,即是其全渠道策略的具体体现。实体零售在这一过程中,经历了PC电商、O2O、移动电商、社交电商等阶段,其中有的企业积极探索,几近修成正果;有的企业巨额投入,收获不大;有的企业持续观望,等待时机。
本报告力求梳理电商发展的大致脉络、实体零售开展网络零售的过程、目前全渠道的基本情况,以探究实体零售全渠道的方向和路径。
一. 风起云涌,电商发展二十年
上世纪90年代初,国家相继实施了“金桥、金卡、金关”等工程,为我国电子商务的发展起到铺垫作用。1994年9月,中国公用计算机互联网(CHINANET)启动。
1998年,学习借鉴美国互联网经验,搜狐和腾讯创立,在此基础上形成了当时的四大门户网站:搜狐、新浪、网易、腾讯。
1999年,电子商务快速发展,年底当当B2C和阿里巴巴B2B成立。
2000年,中国电子商务网站数量超过2000家,“门户”网站进一步细分为水平门户和垂直门户,其中B2C类为最多,达到1500家以上。由于资本市场的助推,新浪、网易、搜狐等几大门户网站于2000年相续在美国上市。同样是在2000年,美国科技股因网络泡沫从高位崩落,殃及诸多中国互联网创业公司,8848等一批电商公司在第一次互联网泡沫中遭受了灭顶之灾,腾讯公司也进入了最为困难的时期。
行业经过多年休整,2008年淘宝商城诞生,同年京东从售卖3C产品转向全品类、一站式平台,苏宁易购也在年初上线,有人称2008年为“B2C元年”。
2010年电商爆发。标志之一是美团等大量团购网站出现,展开“百团大战”;标志之二是淘宝“双11”热,经过第一届(2009年双11)的预热,第二届完全引爆。中国电子商务研究中心《2010年度中国电子商务市场数据监测报告》显示,2010年国内B2C、C2C与其它电商模式企业数已达15800家,较上年增幅达58.6%。2010年中国网上零售市场交易规模达5131亿元,较2009年近翻一番,约占全年社会商品零售总额的3%。
2012年,手机成为第一大上网终端,移动电商时代来临。第三方支付起到了积极推动作用,其交易规模在2013-2015年保持3倍以上的增幅。2015年,天猫、京东、苏宁等电商平台移动端订单量均超过50%,亿邦动力的数据显示,当年全行业移动订单占比为55%,首次占比超过一半,2016年占比进一步达到68%。到2016年底,全行业APP端月度独立设备数(万台)与PC端月度覆盖人数(万人)相当。
商务部统计数据显示,2012年到2017年,我国网络购物用户人数从2.42亿人增长至5.33亿人,增长超过一倍。电子商务交易额从8.1万亿元增长至29万亿元。其中,网络零售交易额从1.31万亿元增长至7.2万亿元。在移动购物方面,手机网络购物用户规模达到5.06亿,同比增长11.7%。
2018年上半年全国网上零售额4.1万亿,增速同比下滑,但仍保持30.1%的快速增长。
20年间,电子商务从无到有,从小到大,诞生了行业巨头,书写着新的规则,对整个零售行业带来巨大冲击。
二. 上下求索,实体零售电商路
受电子商务快速发展的影响和刺激,实体零售于2000年前后开始探索电子商务业务。如2000年上线目前仍在运行中的中百集团中百商网(http://www.zon100.com/)、2001年上线的西单商场的“i购物网”(http://www.igo5.com/,目前网站已停)。
实体零售开展网络零售真正起步是在2010年前后,不完全统计,在2009-2011年间共约有20家具有一定规模的零售商开通了电商网站。这20家企业网站,目前有5家网站已无法访问,4家域名变更,1家无电商功能,1家链接到天猫平台。2012年,主要100家零售商中,有62家开展了PC电商业务,目前剩余不到一半。
表一:2009-2011年开通电商业务的部分实体零售企业序

中国百货商业协会 整理分析
从2012年开始,传统零售企业经历了一拨O2O热,线上线下整合加速。一方面,传统零售企业积极尝试整合线上线下资源,进行O2O的转型。另一方面,随着线上红利的衰减,电商企业也开始注重线下,寻求落地。
典型案例包括:苏宁云商推出“店商+电商+零售服务商”定位,实行线上线下同价销售。银泰百货与天猫合作,在当年“双11”期间消费者进行线下体验、线上购物的O2O式消费。顺风速运开设“嘿客”便利店,意图通过客户体验把客流从线下引到线上。山西唐久便利店、河北国大36524与京东合作O2O,即利用已有的便利店成为京东的物流站点外,还合作共建物流网络实体,并在京东平台上建立“网上大卖场”。
同时,各大电商公司也加大开放平台的发展力度。2013年9月,苏宁易购开放平台“苏宁云台”正式上线,招募第三方商家。京东表示,将开放Web,物流、信息系统,同时布局金融平台业务。当当网也宣布推出服务商开放平台体系。2013年国美电器、银泰百货等企业不仅大力打造自己的自建平台,也分别在天猫和京东开设旗舰店,通过入驻大型电商平台,导入流量,拓展销售渠道。
2013年移动电商快速发展以来,部分实体零售也开发了APP、开始运营公众号、开发小程序商城。
到2017年,实体零售企业的线上业务增长和占比显著提升,苏宁易购、孩子王、盒马鲜生、尚品宅配的线上销售额分别占其销售总额的52%、30%、50%、30%。2017年,估计实体零售电商GMV在2200亿左右,虽然增幅较大,但与大型电商平台相比,仍差距明显,如2017年京东集团营业收入3623亿,全年GMV近1.3万亿。
三. 百花齐放,实体零售的全渠道策略
发展全渠道的基本逻辑,最核心是由于信息技术和硬件终端的发展迭代,信息传播呈现多元化。每个传播渠道的背后,都聚集着一类消费者,代表着一定的流量。特别是在线下流量持续减少的情况下,为了获取不同的流量资源,全渠道成为实体零售业发展的大方向。
为便于比较分析,分别选取了百货、超市、便利店、专业店四个业态的主要10家企业,研究其目前的全渠道方案。
(一) 主要百货企业

表二:十家主要百货企业的全渠道方案
中国百货商业协会 整理分析
注:APP下载量来自酷传的安卓下载数字,截止9月底,下同。
百货企业的电商之路最为波折。在早期开展电商业务的企业中,百货公司占比最高,一方面原因是2010年之前,百货业的利润一直较为可观;同时电商初期主要冲击家电、化妆品等品类,对百货公司构成较大压力。但是由于百货公司的联营模式,对货源渠道、库存情况和商品价格掌握非常有限,难以形成快速市场反应,电商业务大多步履维艰。目前在上表的十家企业中,只有五家仍然保留PC电商网站。
在“人、货、场”三个领域,百货业经营的重点不在商品,而是对卖场气氛的打造,对人/会员的吸引和体验的提升。我们看到目前很多百货公司和购物中心在设计上更加艺术化,品类匹配上更加注重体验和娱乐,全渠道方案也将更多围绕人/会员展开。
(二) 主要超市企业


表三:十家主要超市企业的全渠道方案
中国百货商业协会 整理分析
基于网点众多、商品品类丰富的优势,同时也有延伸服务的需要,在各个业态中,超市行业采用了较多的到家服务,合作对象包括京东、多点、美团等,一般一家企业有多个到家服务商。
自2015年开始兴起跨境电商,超市行业也蹭了一拨热度,大润发、沃尔玛、永辉、步步高、联华超市等分别开展了全球购业务,但是随着整体热度降低和政策变化,目前业务带来的增量有限。
从表中我们也看到,超市行业的各类平台存在品牌不统一、渠道较为分散的情况,影响品牌的统一和流量的聚合,有进一步整合的空间。
(三) 主要便利店企业

表四:十家主要便利店企业的全渠道方案
中国百货商业协会 整理分析
便利店企业网点众多,与电商有着天然的互补优势,整个行业一直在做大量尝试,但总体上全渠道手段利用不多。这可能与其店多但单店规模小、线下流量较为充足的业务特点有关。大部分企业把公众号和小程序是作为会员和顾客的信息服务手段,而不是作为销售渠道。
十家企业中,PC电商较少,只有国大36524和北京易捷网采用。APP只有中石化易捷(北京)和罗森点点采用。便利店公司也很少入驻平台,与商品品类 较少的特性有关,但唐久是例外,一直保持着与京东“线上大卖场”的合作方式。
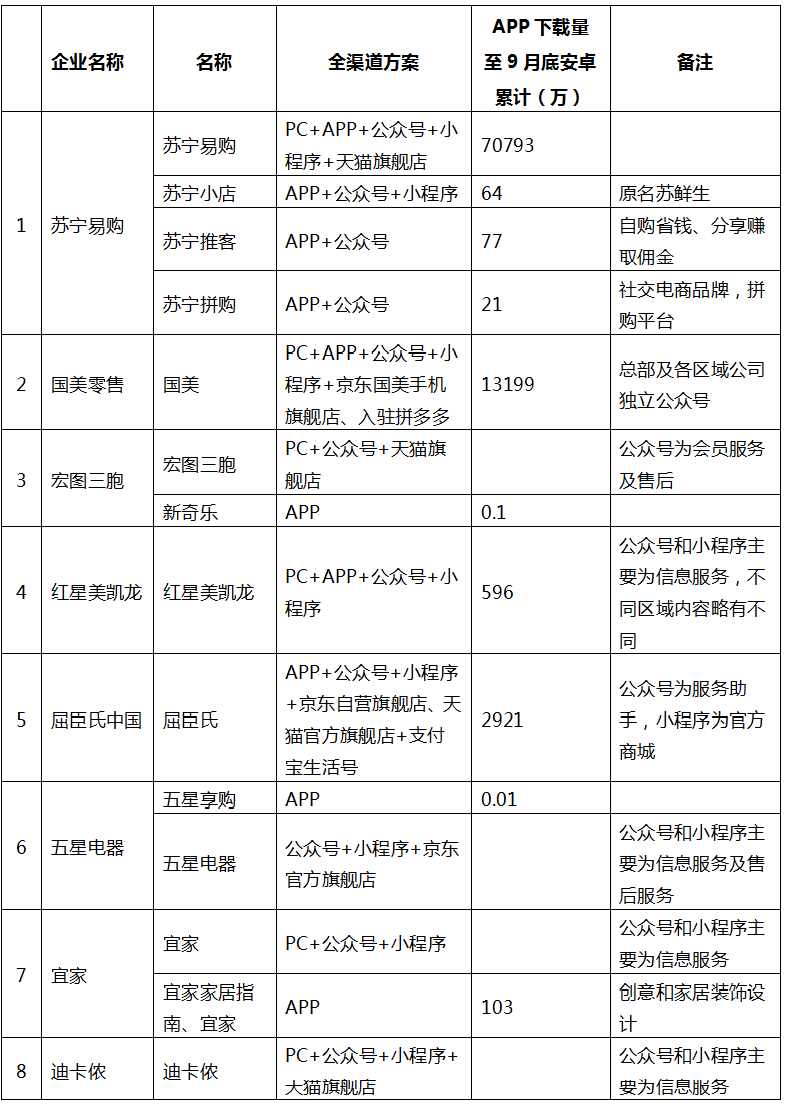
(四) 主要专业店企业


表五:十家主要专业店企业的全渠道方案
中国百货商业协会 整理分析
在各类业态中,专业店公司的全渠道手段最为完整,大多包括了“PC、APP、公众号、小程序、平台旗舰店”等几种基本方式。
专业店公司的品类具有足够的深度和一定的宽度,对于自建电商平台具有支撑能力,十家企业中,有六家企业采用了自营PC电商。另外,APP平均下载量较大。为了补足品类宽度的不足,入驻电商平台获取流量也是一个重要的选择,对于平台来说也是重要补充,类似购物中心中入驻的专业店主力店。
(五) 实体零售APP下载量
上述四个主要业态的40家企业,共有22家开发了APP,但下载量差距较大,统计其APP下载量情况如下。

表六:实体零售APP下载量TOP 10
中国百货商业协会 整理分析
一般来讲,下载量超过100万的购物APP,具备了较好的客户群,但仍然面临存量经营和增量扩展的巨大挑战。存量上,关键是留存度和活跃度。增量上,核心是全渠道引流、多手段拉新。横向上,则要平衡成本与活动优惠的关系。
四. 抚今追昔,从浮躁到笃定是共性
回首来时路,在实体零售十几年的电商发展过程中,一直是摸石头过河,走过很多弯路,盲从了很多概念,交了很多学费,现在大多沉下心来,笃定务实发展,而不是追求外在的花样和时尚。
首先是量身定制,手段多样化。企业根据自身业务特点、资源能力和业务需求,采用不同的渠道。
相对单一的需求用小程序来解决,如扫码购、购物卡、优惠券等。华润万家、沃尔玛、永辉、家乐福均有礼品卡的小程序。
一些企业入驻不同平台或与互联网巨头建立合作关系。如苏宁易购开设天猫旗舰店,国美手机、永辉超市、沃尔玛全球购和山姆会员店等在京东开设旗舰店。另外,大润发与阿里合作打造新的生鲜能力;家乐福与腾讯合作,打造智慧门店。
对于中小零售商的PC电商,定位也越来越清晰。很多PC电商平台,成为辅助,只是一个入口,没有电商业务,如屈臣氏https://www.watsons.com.cn/#/,或直接关停如万家摩http://www.crvmore.com、银泰网www.yintai.com、云猴全球购http://www.yunhou.com/(转到云猴生鲜);或直接链接到平台,如王府井http://www.wangfujing.com/,直接到天猫旗舰店;飞牛网http://www.feiniu.com/升级为大润发优鲜APP。因PC电商的运营成本过高,流量资源又不够,可以预见会有更多关、停、转。
公众号的运营情况各不相同。有的是总部统一运营的公众号,有的是各区域公司,有的门店也有单独公众号。
五. 错综复杂,解决问题仍需从长计议
尽管实体零售更加沉下心来发展全渠道业务,思路更加清晰,但存在的问题仍然不可小觑,解决不好都有可能带来全局性的损失。家大业大的企业可以继续带伤前进,小门小户可能难以翻身。主要问题包括:
1. 战略层面
线上业务的定位和主线仍不清晰。定位的不同,直接影响投入水平和发展目标。有的企业多条渠道平行,也分散了有限的资源。
缺少线上线下协同发展的机制。从行业角度,存在谁主导融合的问题。从单个企业角度,同样存在实体和线上部门的主导权、部门间激励的平衡等问题。苏宁等极少数企业在管理上,完全打通线上线下,大部分企业还需要长效机制。
投入资源不足以形成线上竞争力。一是资金投入有限。近些年,实体零售企业在信息和数字化方面的投资规模一般仅占其销售额的0.5%左右。二是人员配备有限,线上业务人员团队规模普遍较小,并且由于工资不匹配等原因,团队的技术能力较弱。
供应链核心能力不强。电商与实体供应链既有关联,也有明确的区隔。在订单实现和仓储物流配送中有些技术细节和指标仍需要改善。
2. 运营层面
高获客成本,高运维成本。二者都是电商行业普遍问题,后者对于薄利支撑且无风投资本的实体零售业说,尤其困难。很多企业对开发费用、后续维护费用、市场运营成本等估计不足。
低流量,低活跃。对于实体商业,各个线上渠道都有低流量的情况。低活跃主要针对APP而言。APP的功能比较强大,不仅PC上的功能基本都可以实现,还具移动化的特点,因此是移动电商的首选。但是很多顾客在利益(如优惠券)驱使下载,然后卸载或闲置不用;有的客户与商户间没有粘性,没有活动推送,或关联度差,活跃度很低。
3. 技术层面
在跟踪了解上述企业全渠道策略时,我们发现有的公众号需要多次跳转,体验不好,过程中客户流失会很大;有的在各个渠道间协同不好,互相没有导流;有的在关注公众号后,没有后续反应,没有任何推送信息,既无感谢关注,也没有推送优惠信息。
六. 迎合大趋势,拥抱线上线下一体化
无论是新零售、智慧零售,还是无界零售,全渠道都是实现的手段和方式,是通往彼岸的通道。
在这一过程中,企业应有所不为有所为,谋定而后动:
1. 门店经营优化始终排在第一位。门店是实体零售最重要的资产,无论电商如何发展,线上线下如何融合,实体门店都将长期存在,都有大幅提升的空间。
2. 做好自己擅长的业务。今天的零售业,没有全能型选手,无论是线上线下,大企业小企业,各自都有其拿手的招数。将自己擅长的发挥到极致,同时借助外力取长补短,就不会怕被打破边界,或者可以主动做好线上线下的融合。
3. PC电商已逐步被移动电商淘汰。有数据显示,移动端在2015年已超过PC端成为网购市场最主要的消费场景,2017年移动网购在整体网络购物交易规模中占比达到71%。如果已有PC电商,需要研究如何用移动化替代;如果准备做电商,就直接从移动化开始。
4. 充分利用新兴商业基础设施。包括小程序、公众号、生活号等,有的使用成本相对较低,可以加以充分利用。
5. 开放心态与专业第三方合作。包括不同渠道服务商、不同平台、不同到家服务商等,紧握线下积累的数据不能给自己带来价值。
6. 既要持之以恒,更要顺势而为。全渠道零售下,有的商业规则发生了变化,如物流、仓储、服务等。水无常形,在零售业日新月异的今天,该坚持的坚持,该改变的改变。
7. 解决好全渠道和数字化的关系。全渠道是通路,是前台,是表象,内在的衔接远比表面的渠道形式复杂,体现在业务逻辑、技术接口、数据融合等方面,这正是通过数字化完成的任务。
从PC电商到O2O,从移动电商到全渠道,实体零售饱经世变,更为关键的是,在全渠道的道路上,其实我们才刚刚迈出,以全渠道为通路,这只是前菜,以数字化打通人货场才是重头戏。
道阻且长,行则将至!历久弥坚,这正是实体零售多年磨砺出的品格。
责编:hw
顶 (3)
踩 (0)
相关文章
中国百货商业协会:6月超一半零售企业销售恢复80%以上
2020-07-15 13:07
净菜电商向消费者出售智能烤箱 这种模式可行吗?
2020-07-14 09:16
各大城市为什么要抢电商主播?
2020-07-13 10:43
胡润研究院首次发布《2020胡润中国10强电商》
2020-07-13 10:35
中国电商巨头分野:京东交家电 天猫商业地产 拼多多集市
2020-07-13 10:20
直播电商风口大热 从不缺少入局者
2020-07-13 10:14
微信小商店或成腾讯电商重要项目
2020-07-13 10:04
社交电商:爆点此起彼伏
2020-07-13 10:03
尚未注册畅言帐号,请到后台注册



