小中大
近日,上海市道路运输局率先在道路运输行业公布企业和个人违规经营严重失信黑名单,首批101家企业、2915个人榜上有名。 上海市道路运输管理局近期公布道路运输行业企业和个人违规经营首批严重失信黑名单,包括滴滴出行、美团打车在内的101家企业和2915名个人...
近日,上海市道路运输局率先在道路运输行业公布企业和个人违规经营“严重失信黑名单”,首批101家企业、2915个人“榜上有名”。
上海市道路运输管理局近期公布道路运输行业企业和个人违规经营首批“严重失信黑名单”,包括滴滴出行、美团打车在内的101家企业和2915名个人被列入名单。
“严重失信黑名单”的对象,涵盖在上海行政区域内从事公共汽车和电车、出租汽车(包括巡游出租汽车和网络预约出租汽车)、汽车租赁、道路旅客运输、道路旅客运输站(场)、道路货物运输、道路货物运输站(场)、机动车维修、机动车驾驶员培训、机动车综合性能检测和其他道路运输经营活动的经营者和个人,如果企业或个人发生严重失信行为,都有可能受到点名批评。
在本次“黑名单”中,滴滴出行科技有限公司上海分公司因未经许可或者超越许可从事道路运输相关经营活动上榜。上海路团科技有限公司,即美团打车因网络约车平台经营者组织存在未取得合法资质的车辆或者人员从事经营活动上榜。
提供虚假材料申请许可、出租汽车“拒载”或“绕路多收费”、机动车维修企业使用假冒伪劣配件等行业顽疾,严重侵害群众的合法权益。
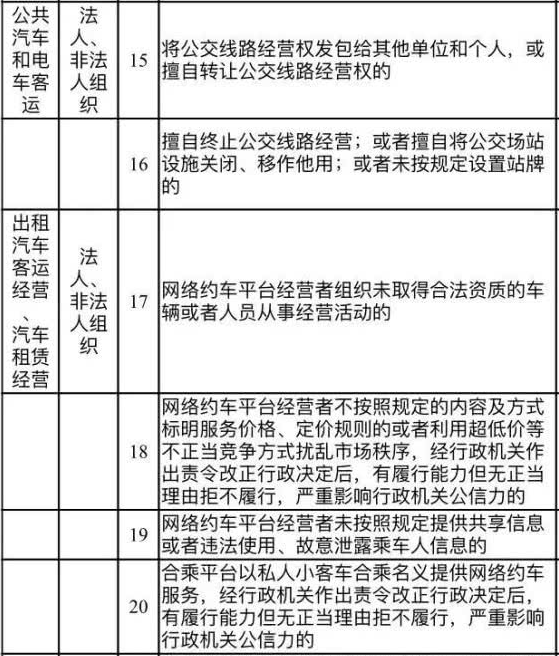
此次“严重失信黑名单”出台前,市交通运输管理部门结合实际情况,综合考虑市场经营状况、法律法规规定、行业管理需求等,厘清并公示了49条“严重失信行为清单”。道路运输行业的经营企业和个人一旦出现其中的一种,就将被列入“严重失信黑名单”。








据悉,列入“黑名单”的失信主体将在“为期2年”的名单有效期内,按照相关规定受到惩戒。被列为重点审批审查对象和重点监管对象的,将受到更为严格的审批审查和更高频次的监管检查;企业失信后,在实施告知承诺、提前服务等行政许可中,在涉及企业车辆额度管理、客运线路经营权管理等公共资源交易中,在出租汽车“预上牌”、推荐试点单位等相关行政管理便利化措施中,将被严格限制,降低信用等次。
责编:DF
顶 (0)
踩 (0)
相关文章
美团进军社区团购 生鲜业务份量加重
2020-07-13 10:24
美团同城零售已集齐“三驾马车”
2020-07-08 11:53
美团针对下沉市场推出“美团优选” 小象更名为买菜事业部
2020-07-08 11:42
千亿身价之后 美团拼多多的新增量之战
2020-06-28 09:43
美团不是传统互联网公司
2020-06-22 13:15
滴滴试水社区电商橙心优选:小范围探索尝试
2020-06-16 10:51
美团的机与危
2020-05-27 10:38
顺丰正式送外卖,单挑美团、饿了么?
2020-05-11 10:16
尚未注册畅言帐号,请到后台注册



