小中大
5月11日,永辉超市第四届董事会第十九次会议决议公告称,因公司业务发展需求,现向公司申请增设甘肃全资子公司,注册资本1000万元整。 据悉,永辉超市甘肃子公司拟定公司名称为甘肃永辉超市有限公司,注册地址为甘肃省兰州市西固区,法定代表人兼执行董事为...
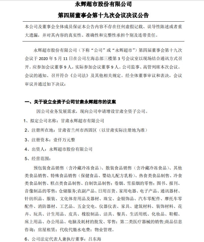
5月11日,永辉超市第四届董事会第十九次会议决议公告称,因公司业务发展需求,现向公司申请增设甘肃全资子公司,注册资本1000万元整。
据悉,永辉超市甘肃子公司拟定公司名称为甘肃永辉超市有限公司,注册地址为甘肃省兰州市西固区,法定代表人兼执行董事为吕东海。
经营范围包括,预包装食品销售(含冷藏冷冻食品)、散装食品销售(含冷藏冷冻食品)、其他类食品销售、特殊食品销售(保健食品、婴幼儿配方乳粉)、热食类食品制售、冷食类食品制售、糕点类食品制售、自制饮品制售;卷烟、雪茄烟的零售;图书、报刊、音像制品的零售;仓储服务;农副产品、日用百货、家用电器、电子产品、通讯器材、针纺织品、服装、文化体育用品及器材、珠宝、金银饰品、汽车零配件、摩托车零配件、消防器材、工艺品、五金交电、仪器仪表、家具、建筑材料、装饰材料、花卉、玩具、计生用品、皮具、橡胶制品、洁具、餐具、生活用纸、化妆品、鞋帽、床上用品、办公用品、电脑及耗材的批发、零售;第二类医疗器械的销售;商品信息咨询;房屋租赁;代收代缴水电费;物业管理。

责编:hw
顶 (0)
踩 (0)
相关文章
助力闽宁对口扶贫协作 永辉超市入驻宁夏闽宁镇
2020-07-16 17:37
家家悦与永辉超市抢食全国市场 谁更胜一筹
2020-07-14 11:14
永辉超市自有品牌再发力 摘自有品牌设计国际权威大奖
2020-07-10 14:04
永辉超市20周年内部信:坚守初心、拥抱变化
2020-06-24 13:19
永辉山东首店开业,4个新省份门店筹建中
2020-06-24 09:05
永辉超市正式进驻山东 首店今日亮相泰安爱琴海
2020-06-23 14:25
加强区域渗透 永辉超市月内将连开9家新店
2020-06-22 11:41
永辉超市在西藏成立新公司,经营范围含医疗器械销售等
2020-06-02 13:56
尚未注册畅言帐号,请到后台注册



