
一、新零售时代开启,Retail Tech颠覆商业形态
现阶段,“新零售”已成为零售业界公认的必然趋势。6月,阿里巴巴与百联集团达成战略合作,百联集团成为阿里的第一个新零售战略合作伙伴,再将“新零售”概念推向风口浪尖。

马云对“新零售”的解释只用了四个关键词,均与新技术相关:“ 线上线下的深度结合、现代物流、大数据、云计算。”
我们认为, 零售行业向新零售的变革核心原因是:云计算和物联网等技术提供廉价可用的硬件基础,大数据和人工智能等技术提供可靠高效的软件基础,共同颠覆零售行业的商业形态。
将传统零售的所有环节如供应链、营销等与线上平台一同构建数据闭环,以消费者体验为核心,重构线上、线下的“人、货、场”三要素,真正发挥“线上+线下+数据”的整体优势,为零售商打造了更全面的竞争力。

实际上,由云计算、大数据、物联网、人工智能、VR等新一代信息技术组成的“Retail Tech”概念已在海外逐步兴起。
例如日本一年一度的零售技术展“RETAILTECH JAPAN”是专门展出分销和零售企业使用的信息设备和系统的展览,展示可提高目前分销行业供应链和营销技术水平的最新IT系统。
展出内容包括POS机、支付系统、总店系统、物流、移动营销、全渠道零售、数字标牌、大数据、物联网和云技术等。

1.线上零售增速放缓,线下冲击仍未消除
全球零售市场
全球零售市场增速将放缓。全球零售总额在2015年达到22.5万亿美元,比2014年增长5.6%。据eMarketer预测,到2019年,全球零售总额将达到28万亿美元,但在接下来的几年中,每年的增长速度回放缓,平均增长率为5.6%。
亚太区仍是全球最大的零售市场,增速领跑全球。2015年,亚太区的零售总额达到了85730亿美元,占2015年全球零售总额的38.1%,增速为8.3%,领跑全球。

线上零售额占比仍有上升空间,对线下零售的冲击仍未消除,但全球电商零售总额的年增速正逐渐放缓。
据eMarketer数据,全球电商零售总额,包括在线和移动商业,在2015年达到16710亿美元,占2015年全球零售总额的7.4%。截至2019年,eMarketer预测全球电子商务将翻一番,达到35,780亿美元,占全球零售总额的12.8%。

据eMarketer数据,亚太是全球最大的电子商务市场,2015年其电商零售额为8,770亿美元,占据了2015年全球一半以上的零售额。同时,亚太区域的电商零售额增速为全球最快,到2019年,其电商零售额将增长至23,362亿美元。
中国零售市场
社会消费品零售增长速度虽逐渐放缓,但增长率仍然乐观。2016年全国社会消费品零售总额为332,316.3亿元,比上年名义增长10.4%,增速比上年回落0.3个百分点;扣除价格因素,实际增长9.6%,增速比上年回落1个百分点。

从占比来看,全国网上零售占比逐年增加,但网上零售的增长速度大大减慢。2016年全国网上零售总额51,555.7亿元,比上年增长26.2%,增速下降7.1个百分点。

2.零售回归本源,Retail Tech推动转型
在线上零售增速放缓、线下冲击仍未消除的背景下,竞争回归零售的本质:更高效地服务消费者。伴随互联网的发展和移动智能终端的普及,消费者消费习惯产生明显的变化。
据AC尼尔森2015年中国消费者分析的结果,我国消费者行为特征已转变为:需求个性化,购买社交化、口碑化、娱乐化,购买多品牌化、一体化,对商品质量、服务、性价比的要求不断提高,购买多渠道化、移动化、碎片化,以及购买及消费过程简单化、透明化、快速化。

消费者行为产生明显变化,零售商如今必须提供非凡的客户体验,将重点从4P营销(产品、价格、促销、地点)转向4C营销(一致性、内容、便携性、贴切性),才能令自己脱颖而出。
而根据去年的IBM消费者体验指数(CEI)调研表明,根据客户期望的标准,零售商的整体平均表现得分仅40%:
一致性:一致性得分最高,消费者满意度达到49%。然而,对于所有零售商而言,4C的各个指标均有提升空间。52%的零售商通过三个或更多渠道在线提供产品。
内容:内容方面的全球平均得分为42%,尤其在通过移动方式传达内容方面,零售商表现不佳。55%的零售商没有通过店内数字设备提供更多的产品信息。
便携性:便携性是繁忙消费者的关键选择因素,而零售商在该指标上的全球平均得分仅为32%。74%的零售商不支持POS、智能手机付款等现代支付方式。
贴切性:总体而言,零售商在内容这方面的标准上得分最低,全球平均得分仅为30%。17%的零售商至少通过一种数字渠道提供个性化的名称、产品内容和营销信息。
云计算、大数据、物联网、人工智能、VR等Retail Tech的应用是提高零售商表现的关键。Retail Tech的发展已对零售行业变革轨迹正发生明显变化。旧轨迹为技术变革-生产变革-零售变革-顾客变化,而新的轨迹已经形成:技术变革-顾客变化-零售变革-生产变革。
在新零售时代,零售商需要适应变化,拥抱新技术,实现数据销售、线上线下全渠道销售,为消费者提供极致的体验。

二、Retail Tech打造“新零售”
云计算、大数据、物联网、人工智能、VR等新一代信息技术已经成为引领各领域创新不可或缺的重要动力和支撑,新一轮信息化浪潮已经显现出重塑产业生态链的巨大影响力。
Retail Tech对传统零售行业生态重构,传统零售行业将通过线下与线上的融合,配合大数据的采集与应用,对客户进行个性、高效地服务,不再局限于强调产品的功能性,而更多的重视消费者体验。
零售云计算、大数据
云计算帮助零售商打破各个网点之间的数据孤岛,实现线上、线下数据统一汇集,形成统一的数据平台,并且提供较为廉价的计算能力,为大数据应用提供环境。

2015年,我国云服务产值规模达到8381.1亿元,中国云计算产业仍以基础设施层为主。

大数据是新零售的核心。新零售模式下,大数据平台是整个新零售生态的大脑,是服务决策的关键所在。
大数据应用涵盖销售分析、库存分析、消费者行为分析、精准营销等内容,可有效提高零售企业运营活动的效率, 如利用客流量、点击量等数据,研究消费习惯,实现精准营销。
据中商产业研究院数据,我国大数据行业市场规模增速明显,2015年中国大数据市场规模为115.9亿元,增速达53.10%。

零售物联网
物联网则是整个新零售产业闭环的最后的关键点。物联网作为一种感知层的物理实现,能够以极低的成本将商品信息数据化,从而将整个线下零售的所有商业行为都搬到互联网上,从而才可以用大数据和人工智能进行处理和分析,形成一个线上线下商业行为的全图景。如果没有物联网的发展,线上线下融合将不可能完成。

货品、商品方面,对每件产品实行唯一编码,编码技术主要分为以下四种:

目前产品编码主要以二维码和射频识别方式为主,通过产品编码,可以打通从生产、物流、仓储到销售环节的产品管理和追踪。
该模式下,对于零售商而言,实时的数据追踪可实现对产品脱销、滞销、不合格等情况的快速响应,同时可采集消费者行为数据,主动监测造假区域以及通过对全流程的监控来挖掘最大化的利润空间;
对于消费者而言,可以自助验证产品真伪、快速获得成为会员获取积分、获取更多产品推广信息等,获得的服务更加高效便捷。
线下实体店方面,借助传感器融合、人脸识别、语音识别等技术,可实现智能导购、采集消费者行为数据、跟踪商品状态等应用。新技术帮助零售商提供更高效、优质的线下服务,增强客户粘性。
零售物联网作为线下数据采集的主体,与线上渠道一起构建完整的商品和消费者数据库,共同为零售大数据提供数据源。同时,零售物联网也是数据决策的重要实施者,是线下与消费者完成智能互动的重要载体。
物联网设备的安装基数方面,IHS预测全球物联网设备的安装基数将从2015年的154亿增长到2020年的307亿。2025年,这一数字将达到754亿。

市场规模方面,据ZINNOV数据,2016年全球企业在物联网技术的产品和服务上的支出预计将达1200亿美元,2021年这个数字将增长到2530亿美元,达到16%的年复合增长率。
物联网技术服务单独支出预计在未来五年将以17%的年复合增长率增长,到2021年达到1430亿美元。以20%的年复合增长率预计,亚洲将以最高的速度增长,到2021年将占总支出的35%左右。

1.传统电商与线下零售商转型迫在眉睫,巨头纷纷布局新零售
线上线下融合成为传统电商与线下零售商转型的必然趋势,云计算、大数据、物联网等Retail Tech将为电商和传统零售商创造以下5点价值:

在纯电商的流量红利消失、大型零售超市关店潮来袭的当下,中国零售线上线下同时面临增速压力,线上线下全渠道的融合成为创造新增长的动力。近年来,国内外巨头已开始行动,布局新零售:国内包括阿里、京东、永辉、百联、国美、宜家等,国外包括沃尔玛、亚马逊等。
其中,全球最大的零售商——沃尔玛的新零售布局走在前列,成为行业标杆:2016年6月,沃尔玛将1号店主要资产转让给京东,并参股京东5%的股权,与京东展开在新零售领域的合作。
下半年,沃尔玛不断增持京东股票,截至2016年12月31日,沃尔玛共持有京东近24亿股A类普通股,占京东A类普通股的12.1%,占京东A、B类总股本的10.1%。

沃尔玛与1号店的合作模式选号失败,“传统零售+纯互联网电商”出路难寻。此次沃尔玛选择与京东合作,不同的一点是京东拥有成熟的物流、仓储体系,可线上负责发现消费需求、归集消费需求,线下负责打通最后一公里,通过即时配送、售后来满足、响应消费需求,由此形成一个完美的闭合生态链条。
在沃尔玛2016年业绩发布会上,沃尔玛亚洲及中国总裁兼首席执行官岳明德表示,2016年是沃尔玛近5年来业绩表现最好的一年,2017则是加速业务融合发展的一年。
“我们将继续推进与京东的战略合作和全渠道发展,为顾客提供线上购物、送货上门、移动支付等多种解决方案,提升线上线下无缝连接的顾客购物体验。”沃尔玛+京东合作模式值得期待。
此外,2016年以来,沃尔玛多次收购电商公司:2016年8月,沃尔玛宣布以约33亿美元的价格收购美国新兴电商网站Jet.com;2017年1月,Jet.com宣布以7000万美元收购鞋履电商ShoeBuy;近期又一家专注于户外用品的服装类电商Moosejaw被沃尔玛收归麾下。
2. 服装零售行业是新零售的先锋队,超高频RFID应用持续爆发
超高频RFID解决方案在服装零售领域的应用效果被市场反复验证,在服饰行业接受度提高背景下,渗透率只有5%左右,未来空间广阔。服装零售业是目前超高频RFID增长最快的应用市场,2016年增速达60%以上。
各细分应用市场而言,服装零售业使用的UHF RFID标签约占市场的8成,据IDTechEx数据,2015年销售的47.05亿个超高频RFID标签中,约37.5亿个用于服装行业。

库存和供应链问题是服装零售市场的痛点问题,同时ZARA、H&M等快消品牌的兴起对库存、供应链管理提出了更高的要求。超高频RFID技术的应用可解决鞋服零售行业库存高、补货不及时、数据不精准、物流效率低、盘点耗时长、防伪防窜防盗等核心痛点。
国外方面,ZARA、H&M、迪卡侬、Prada等品牌商以及梅西、科尔士等百货公司已开始规模化应用超高频RFID技术;国内方面,海澜之家、泰莲娜、拉夏贝尔、URBAN REVIVO等品牌商也开始逐步应用。
与此同时,线下的智慧门店也开始逐步兴起,迪卡侬、Prada等品牌商开始使用超高频RFID技术在实体门店提供智能导购、智能试衣、批量收银等服务,为消费者提供极致体验。
比如,在Prada试衣间的智能屏幕前,每件衣服上的RFID芯片会自动被识别,屏幕上就会自动播放模特穿着这件衣服走T台的视频,与消费者产生互动。而衣服被拿的次数、停留时间、是否被购买等信息,都会通过RFID进行收集并传回Prada总部,加以分析和利用。
通过RFID技术的应用,不仅提升了消费者的购物体验,还帮助Prada提升了销售量。而迪卡侬则在2010年专门设立了自己的RFID公司——Embisphere,目前约85%的商品使用了RFID标签标记,除了应用于库存和供应链管理之外,还在门店实现了批量收银,减少消费者排队时间,提升体验。
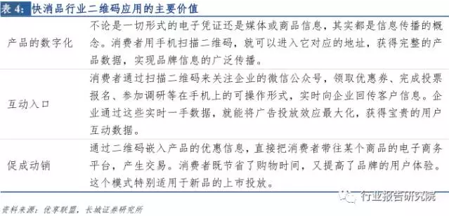
3. 快消品零售商化使用二维码技术强化O2O营销
快消品行业是较早使用二维码强化O2O营销的行业,2014年恒大冰泉与A股上市公司天源迪科在二维码商业模式上的合作,掀起了快消品行业二维码应用浪潮,五粮液、茅台、古井贡、王老吉等厂商纷纷也采用二维码商业模式。
二维码技术采用“一物一码”的模式,可实现 溯源、防伪、会员服务、互动、销售等功能。一般而言,快消品行业二维码应用主要实现以下价值:

三、新零售应用案例解析
零售物联网
亚马逊——Amazon Go无人超市,消费者购物完全自助
亚马逊2016年12月在官网公布了Amazon Go的实体店计划。第一家门店座落在西雅图市中心第七大道和Blanchard街的拐角处,占地面积大概有1800平方英尺(约合167平方米),主要售卖即食食品和生鲜。
Amazon Go这种新型零售商店与传统零售店相比,无须排队结账,无结款台,实现消费者完全自助,是真正意义上的“无人超市”。

在Amazon Go购物分为三步:
安装Amazon APP后,消费者进入店内打开Amazon Go的App,扫描二维码进入Amazon Go商店购物;
在货架选购,亚马逊应用RFID、图像识别等新技术“会自动甄别出商品是被拿走还是被放回,并将信息传到消费者的虚拟购物车中”;
消费者离开商店之后,商品会在APP上完成结算,系统会自动发送一张电子小票,包括购买商品的价格和信息。

充分利用人工智能的Amazon go不但节约了人力成本,购物体验也更快速便捷,节约消费者的购物时间,从而提高人的流通量和商店单位面积的消费额,甚至大幅度提高人们对于实体零售服务的好感而留住那些被电商夺走的顾客。
同时,亚马逊的app收银模式取代了新的支付系统(如支付宝、微信支付和Apple Pay),将消费者的购买、支付等数据留在app中,帮助商家做出精准的客户画像,为销售和进货策略提供依据。
Amazon go的实现主要应用了以下新型技术:

机器视觉
Amazon Go店内布满了各种相机和麦克风,当你扫码进入杂货店后,监控系统就会认出你是谁并一路“跟踪”,当你站在货架前准备购物时,货架上的相机系统便会启动,它会拍下你拿取了什么商品和离开货架时手中有什么商品。
而店内的麦克风则通过采集的声音,利用系统获知用户所处的方位和他们的大致动作。同时,通过各个麦克风接收音频的时间差,系统还能得出用户在商店中的行动习惯。未来,亚马逊可以通过对这些数据的分析得出用户的偏好并进行相应的货物位置和库存调整。
深度学习
Amazon Go使用了基于深度学习的人脸识别技术,当顾客进入商店,摄像头采集用户图像,通过与数据库中客户比对,识别用户。其次,通过深度学习,识别个人的购物习惯,分析一个人的购物喜好,推测他会买的东西,提前进行预判。
传感器融合
感测融合技术的工作原理如下:在许多场景中,来自其它输入设备的数据能协助系统判别货架特定位置商品的种类。通过对多种数据的融合,整个系统的可靠性和准确度就能得到大幅提升,提高了杂货店的管理效率。
思创医惠——基于超高频RFID技术的零售物联平台
思创医惠认为智能零售相比传统零售意味着更有针对性的导购、更高效的运营、更可靠的门店选址、线上线下一体化、数据可视化、可视化库存等。
公司以此为目标,自主开发和引进相结合,建立互联互通的零售物联平台,帮助零售商实现对“人”、“货”、“场”的智能管理。
“人”:消费者身份和行为识别客流分析、人员安全、店员管理;
“货”:EAS商品防损,RFID商品库存和显示,ESL商品价格信息;
“场”:卖场空间布局、能源管理、环境管理、远程管理。
SHOPKEEPER可视化数据平台:提供智能导购、巡店管理、客流分析、电子标签、RFID库存管理、顾客行为分析、智能VIP等功能。

智慧服装门店系统产品方面:采用“服务+商品+数据”的运营模式,通过结合EAS\RFID\WiFi、视频识别等多种数据采集技术和多媒体技术,获取消费者和商品信息。
借助人工智能平台为消费者提供消费者建议,建立会员数据库,为经营者提供有效的运营数据,提升营运效率。包括的内容可有:互动设计、显示热点、虚拟墙、自助商城分享、数据营销等。

RFID技术仓储、物流应用解决方案产品方面:包括RFID电子标签的封装设计、吊牌生产管理、科学编码、工厂装箱、物流配送的追-收-查-储-拣-发-盘-退的作业,实现了服务生产、流通各环节的深度整合,打通服装产品在生产和流通过程中的信息传输管道。




