小中大
步步高4月11日晚间公告,股东张海霞等向林芝 腾讯 、 京东 邦能转让公司股份事项,已分别于4月9日、10日完成过户登记手续。本次协议转让后,林芝腾讯、京东邦能持股比例分别为6%、5%。 2月23日,步步高公告称,步步高与腾讯、京东就智慧零售等签署战略合作框...
步步高4月11日晚间公告,股东张海霞等向林芝腾讯、京东邦能转让公司股份事项,已分别于4月9日、10日完成过户登记手续。本次协议转让后,林芝腾讯、京东邦能持股比例分别为6%、5%。
2月23日,步步高公告称,步步高与腾讯、京东就智慧零售等签署战略合作框架协议,向腾讯转让6%股份,向京东邦能转让公司5%股份,与腾讯、京东探索合资公司或其他资本合作方式。
步步高集团于1995年3月创立,并非以做手机出名的步步高,该集团业务主要涉及零售贸易、电子商务、商业地产、互联网金融、物流运输等多个业态。2008年,旗下子公司步步高商业连锁股份有限公司在深交所上市。
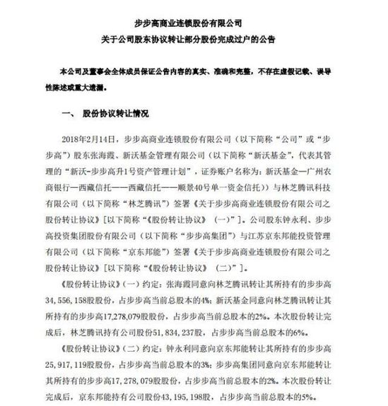
以下为步步高公告全文:



责编:hw
顶 (0)
踩 (0)
相关文章
汪峰独家入驻京东直播,任职“京东秒杀首席直播官”
2020-07-14 11:20
刘强东退出东莞京东利昇贸易有限公司经理
2020-07-13 10:40
腾讯与老干妈联合声明:双方进行了沟通,已厘清误解
2020-07-13 10:38
中国电商巨头分野:京东交家电 天猫商业地产 拼多多集市
2020-07-13 10:20
微信小商店或成腾讯电商重要项目
2020-07-13 10:04
京东美股市值破千亿美元
2020-07-09 10:32
京东:京东家电专卖店已超1.5万家 60万个行政村全面覆盖
2020-07-08 13:09
重庆百货6.5亿元收购步步高在渝资产 彻底解决同业竞争问题
2020-07-06 11:29
尚未注册畅言帐号,请到后台注册



