小中大
核心摘要: 生鲜供应链存在哪些痛点? 生鲜供应链体系涉及生产、采购、流通以及零售,从农业、物流到零售横跨三个产业,产业对接不均衡、效率不匹配,生鲜从生产到消费成本高、损耗高、加价高。规模采购与生产端分散化矛盾,物流端与零售端的矛盾,生鲜商品...
核心摘要:
生鲜供应链存在哪些痛点?生鲜供应链体系涉及生产、采购、流通以及零售,从农业、物流到零售横跨三个产业,产业对接不均衡、效率不匹配,生鲜从生产到消费成本高、损耗高、加价高。规模采购与生产端分散化矛盾,物流端与零售端的矛盾,生鲜商品属性与基础设施矛盾,反映在结果上,消费需求旺盛与商品标准化矛盾,新零售与农贸市场的矛盾。在生鲜供应链上建立现代化的生鲜采购体系,从信息流、物流、资金流维度解决农业、物流与零售体验的生鲜痛点。
商品端:倒逼供应链改革,品类视角看生鲜:集中度不高、损耗率高,加价率低。生鲜不同品类生产、物流及销售管理标准化程度不一,整体来看养殖上游产业化区域集中度强于种植。生鲜核心涉及猪肉、蔬果、水产品等,猪肉上游养殖形成南北双雄,流通端基于冷链物流等,运输半径扩展,但物流和零售效率仍有待提升;水产,已经形成上游的产业化趋势,但产业集中度水平不高,产品的标准化、运输问题仍是水产的问题。蔬果,上游种植产业集中度不高,严重依赖冷链等基础设施,区域运输半径小,采购的标准化问题难以短期解决,产品损耗率高。
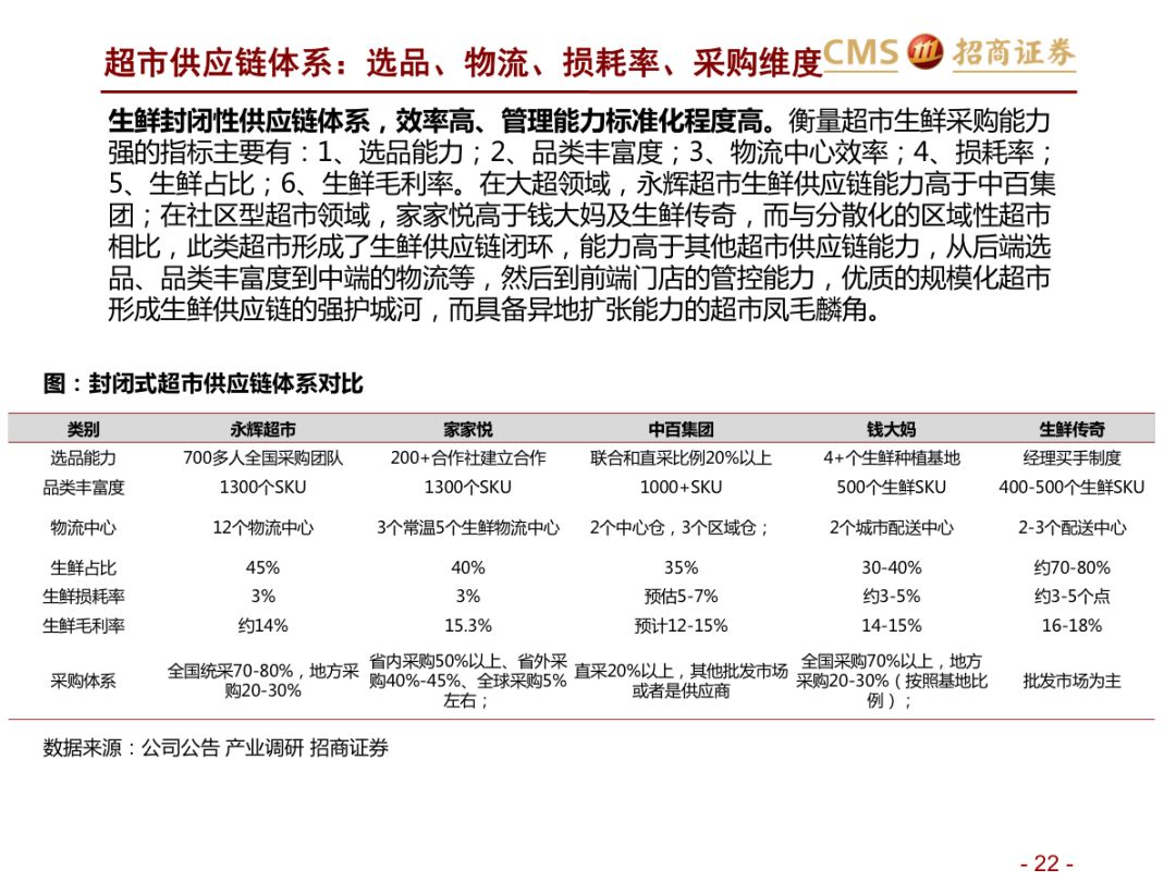
生鲜新零售供应链模式对比:超市VS开放平台。国内现代化的供应链企业主要分为两种模式,现代化的超市和依托互联网的开放类平台B2B,超市全产业链的管控,国内诞生永辉超市和家家悦的超市企业,而外资受制于采购、物流中心等,在生鲜供应链采购上实力不强,以沃尔玛、家乐福和大润发为代表。开放型供应链平台依托互联网,互联网收集下游订单,担当一批商或准生产商的角色,提升物流规模和效率,区域化分布仓储,向终端餐饮、超市等输入生鲜供应链,以善之农、美菜、宋小菜为代表。我们认为以封闭型供应链为代表的永辉超市和家家悦效率足够高,能够持续长牛。而以互联网为依托的B2B的生鲜供应链企业有望诞生独角兽。
报告正文:





































附录一:参考报告
【招商零售】生鲜电商强竞争下,每日优鲜如何突围?
【业界】超市快送系列 回顾与展望 生鲜快消为什么必然走向快送之路
【招商零售|深度报告】盒马鲜生:从迭代到扩张,打造社区生活服务旗舰
附录二:团队介绍
许荣聪,商贸零售首席分析师,武汉大学经济学硕士,厦门大学经济学、数学与应用数学双学士,曾任职于长江证券和湘财证券,逻辑推理能力强,产业人脉丰富。
微信:xurongcong888
宁浮洁,南京大学经济学硕士,曾任职于中泰证券零售组,覆盖商业零售行业,18年加盟招商证券,产业资源丰富,逻辑清晰,主要方向为超市和电商等。
微信:golvni
王凌霄,上海交通大学硕士,同济大学学士,2018年加入招商证券,主要方向为新零售和百货。
微信:stard_wlx
责编:DF
顶 (0)
踩 (0)
相关文章
盒小马来了 盒马瞄准早餐新零售
2020-07-16 17:39
中国百货商业协会:6月超一半零售企业销售恢复80%以上
2020-07-15 13:07
生鲜迎线上销售高峰 本来生活撒亿元消费券刺激消费
2020-07-15 10:25
零售商抢占生鲜市场 传统菜市场亟待变阵
2020-07-14 10:44
上海公布进口生鲜食品新冠肺炎检测结果:全部阴性
2020-07-13 11:14
饿了么加码零售类快送 升级为生活服务平台
2020-07-13 11:13
零售业如何逆势创新成长
2020-07-13 10:31
以“变”应变 零售业逆势创新成长
2020-07-13 10:24
尚未注册畅言帐号,请到后台注册



