小中大
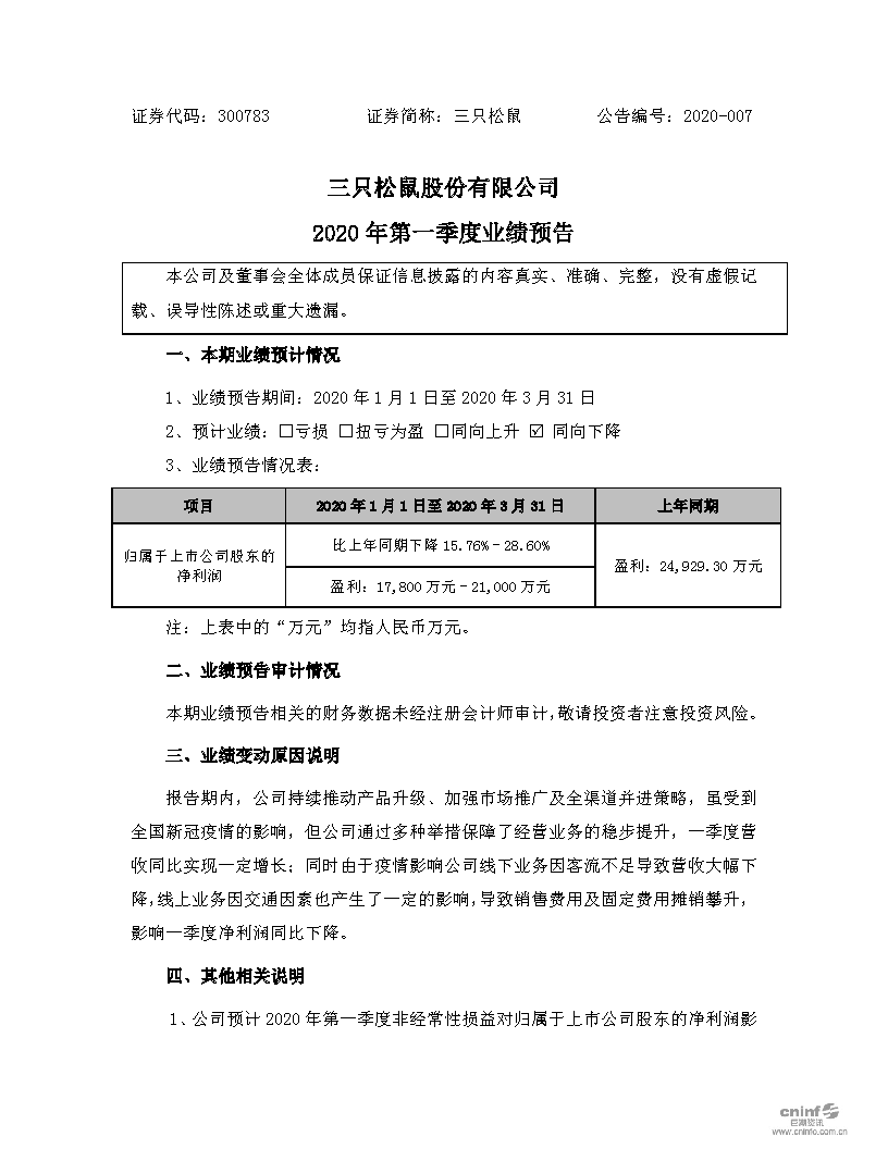
龙商网消息: 三只松鼠发布2020年一季度业绩预告,预计盈利1.78亿元2.1亿元,同比下滑15.76%28.60%。
龙商网消息:三只松鼠发布2020年一季度业绩预告,预计盈利1.78亿元–2.1亿元,同比下滑15.76%–28.60%。


责编:hw
顶 (0)
踩 (0)
相关文章
良品铺子:拟增资湖北良品工业及设立四家子公司
2020-06-30 10:01
百事公司正式收购百草味
2020-06-02 13:10
良品铺子在宁波成立商务服务公司
2020-05-26 10:47
良品铺子发布首个儿童零食子品牌“良品小食仙”
2020-05-21 09:20
来伊份品牌升级,是在三只松鼠等夹击下的自救?
2020-05-20 09:15
三只松鼠一季度营收同比增长19%
2020-04-29 15:16
小朋友,你是否有很多零食喜好?良品铺子来了
2020-04-29 09:09
三只松鼠成立安徽仓鼠物流有限公司
2020-04-14 09:15
尚未注册畅言帐号,请到后台注册



