阿尔迪(ALDI)是德国最知名的连锁超市。1948年阿尔布莱希特兄弟接管母亲在德国埃森市郊矿区开办的食品零售店。1962年该店进行了改组,阿尔迪取自Albrecht和Discount的前两个字母,意为由阿尔布莱希特家族经营的廉价折扣商店。
40年间,阿尔迪在国内外市场迅速扩张,其德国国内的连锁店达到3600多家,遍布16个州;国外连锁店1000余家,其中仅美国东部20余个州就开办了近600家分店。阿尔迪2019年店内净销售额超过1080亿美元,成为德国最大的食品连锁零售企业。
在2019年《福布斯》公布的全球富豪排行榜中,阿尔布莱希特兄弟以361亿美元的资产位居第23,再次蝉联德国首富。
1
为何“生鲜传奇”被称为中国版阿尔迪(ALDI)?
2015年6月19日,安徽生鲜传奇商业有限公司(以下简称生鲜传奇)第一家门店——安徽合肥香樟雅苑店开业,面向香樟雅苑小区1686户居民,试营业时销售额一天达到2万多元,正式营业一天达到3万多元,但是第一个月底结算不仅没有盈利反而是亏损。后续生鲜传奇开出第二、第三家店,三家门店均亏损。就在创始人王卫(注:与顺丰快递创始人王卫同名,与顺丰快递企业无任何关系)准备放弃的时候,有如神助般地受阿尔迪经营管理模式的启发,开出了传奇第四家门店,并按标准化进行门店统一管理,试验取得成功。自此,生鲜传奇开启了快速扩张的序幕。
此前生鲜传奇总经理沈华烽说过,当店铺数量完成100家的门店扩张后,2021年应该会走出安徽合肥,针对一二线城市扩张,走向全国。目前合肥本土社区生鲜连锁超市生鲜传奇的店铺数量已经达到150家,完成了立足本地的第一阶段。
为了开启第二阶段全国范围的征途,生鲜传奇去年获得B+轮数亿元融资后,仅隔半年时间,再次启动了新一轮融资进程。
2017年,生鲜传奇获得红杉资本中国、弘章资本2亿元A轮融资。后续两年2018、2019年Pre-B轮、B轮和B+轮分别获得天使湾、IDG、红杉资本中国、黑蚁资本、凯珩资本、嘉实投资的陆续投资,生鲜传奇估值超30亿人民币,累计融资额5亿元以上。
生鲜传奇融资情况:

信息来源:IT 桔子,融中研究整理
2
新冠肺炎疫情激发生鲜电商活力
受疫情影响,消费者居家隔离防控病毒,宅家人士纷纷选择线上买菜模式,生鲜电商销售激增,生鲜电商行业的复起契机来临。
据统计,今年春节期间,包括盒马鲜生、苏宁小店、永辉到家、美团买菜、生鲜传奇等在内的生鲜电商订单暴增。数据显示,46.67%的用户每周在生鲜电商平台采购二至三次,40.74%的用户每周采购一次。单笔消费金额水平主要集中在101-300元之间,占比接近八成。
2020年疫情期间消费者在生鲜平台采购频次:

数据来源:艾媒数据中心,融中研究整理
另外据统计,2019年国内生鲜电商行业市场交易规模约为3225亿元,预计2020年市场交易总额将突破4600亿元。
疫情同样给生鲜传奇带来红利,据总经理沈华烽透露,2月份疫情期间,生鲜传奇线上订单占比从2%激增到了15%左右,销售额也增长300%。
3
五代店改造升级,生鲜传奇不断进化蝶变
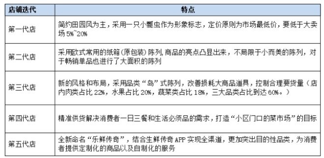
自创立以来,生鲜传奇在短短几年时间内就已经经历了五次迭代。生鲜传奇店面风格和布局不断优化,商品品类从生向熟、从一日三餐原材料向标品转变,以满足消费者对效率提升的诉求期望。正是不断地试错、不断地进化,生鲜传奇才得以蝶变,门店的管控越来越强,销售额节节攀升。
如今,生鲜传奇已经进化到第五代门店,第五代门店与前三代有着“天壤之别”,采用了很多智能化的管理软件,门店、商品、后台等都有质的改变。

生鲜传奇店铺迭代情况

4
高效管理,将标准化做到极致
如果没有标准化,门店数稍微增加,形态就会变得面目全非,成本也难以控制。
生鲜传奇一直采用“五定”管理方式(定位、定数、定品、定架及定价),实现高效的管理。
定位:到了第五代店,生鲜传奇给自己的定位是“小区门口的菜市场”。一般生鲜传奇会根据社区房价进行选址,把服务目标客群定义为25-65岁的家庭人群,同时需符合年收入在8万元以上,家庭餐饮年支出在2万元以上的条件。生鲜传奇致力打造简约、品质、卫生和田园风格的卖场。以中端商品为主,部分进口食品为辅,突出商品的品质和性价比。
定数:围绕厨房特性展开选品,只卖和吃有关的东西,其余一切不卖。生鲜传奇所有的门店都是统一的,商品数量是一定的,装修设计也是统一的,分门店没有权力去选择商品,所以叫定数管理。
定品:首先生鲜传奇商品确定为与小区居民一日三餐有关的东西,与一日三餐没有关系的东西一律不让进。只做高周转商品是生鲜传奇品类管理的原则,以此进行选品。其次预测消费者的消费需求,合理搭配商品组合,减少属性重复的商品,让消费者既能买到常规商品,也能满足差异化商品需求。
定架:即确定货架。将每一节货架编号,并且所有门店编号保持一致。每一编号的货架在各门店的位置、样式、尺寸、层数,陈列道具、陈列商品,陈列均以棚格表的方式确认。
定价:与各大卖场比价,采取不高于竞争对手的定价策略。价格一旦固定,不允许门店主观性促销。同时,加大自有品牌商品的开发力度,加大标准份净菜、半成品的供应。
细节就是上帝,生鲜传奇将标准化的细节做到极致。
生鲜传奇保持门店干净没有异味。不像菜市场,空气中总混杂着鲜肉、水产、家禽等散发出的腥味。此外,保洁工会不停地清洁地面,店面工作人员主动不时捡起散落碎菜叶。在生鲜传奇店内,地面看不到水渍,也看不到纸屑,没有脚印,更没有菜叶。
店面员工匹配合理化。比如,一个门店有三个收银台,用途分别是常用、备用和应急;常用收银台,由正式员工使用,两个人倒班;备用收营台给小时工,高峰期使用;应急收银台主要用于排队情况;按照规定,排队人数每超过3个,就得启动一个收银台,收银台每天整理两次。
5
有战斗力的团队才是企业最大的价值和核心
生鲜传奇创始人王卫是合肥本地人,1995年进入零售行业,从超市的箱包组组长一直做到总经理。在国企的最后几年,他带领合肥红府超市实现扭亏为盈。王卫有自己的梦想,2012年,他带着十多位老部下,在合肥创办了乐城超市。创业以后,王卫的日子比想象中艰难。乐城超市的营业额不稳定,有递增也有递减,最多的时候一个月亏损超过六百万。
2015年,王卫开办第一家生鲜传奇,开业第一天,店内店外营业额加起来20多万元,正常运营后日营业额保持在3万到4万元之间。前三个月,这家门店的亏损从7万元缩减至5万、2万,到第四个月开始赚2万、5万、7万。花了7个月,单店开始盈利。王卫和团队开始深度研究生鲜行业。
生鲜传奇认为一切消费的前提都是以产品质量和客户体验为基础,无论是哪种模式,最终都还是要回归到商业的本质,企业要有良好稳定的获利。控制和规范好企业成本才是关键,这样整个企业才会做稳做大。生鲜传奇最早开设的单店其实并不赚钱,甚至明明知道会亏损,却还继续去开店,他们认为开一两家店毫无价值,关键还是足够“密度”的门店布局,这就是所谓的规模效应,因规模增大带来的经济效益更高。与此同时即便做折扣商店利润率低,在良好的“密度”门店布置下、以质量取胜、以优质经营之道赢得消费者的认可,才是制胜之道。
生鲜传奇经历几年行业的洗礼,创始人王卫展现出了杰出的领袖气质、前瞻布局和执行能力,其带领的团队也成长为颇有战斗力的团队。
6
竞争头部企业,店铺数量扩张势在必行
中国连锁经营协会发布了《2018中国社区生鲜报告》。据数据显示:37%的社区生鲜品牌店铺数是个位数;51%的社区生鲜品类店铺数在10-100家之间;而店铺数100家-300家之间的社区生鲜品牌占比为7%;店铺数超过300家的企业只有5%。而这些店铺数超过300家的品牌多为百果园、鲜丰水果等一些头部的水果连锁店。
从生鲜传奇身上能看到许多德国阿尔迪ALDI的影子,与德国阿尔迪早期相似,生鲜传奇保持稳扎稳打的店铺扩张战略,不断探索新的业态,逐步形成中国式标准化运营细节+模型,深耕安徽本地,精准定位覆盖小型社区周边,蓄力向全国范围扩展。自2016年后模式逐渐成熟且资本助力,公司展开店铺扩张,2016-2018年每年新开店数量分别为:7家、14家和81家,截至目前已扩张至150余家门店。
按照德国阿尔迪ALDI的经营模式,随着店铺的扩张,规模经济凸显,商品成本和门店维护成本进一步降低,低成本优势让消费者以更低的价格买到更好的产品,销量周转率持续上升。
未来生鲜电商行业仍然会经历多轮激烈的厮杀,生鲜传奇要保持在同行内的竞争力,店面数量扩张必然需要跟上发展节奏,以低成本优势,在每个环节多赚一块钱,保持现金流充裕将是打赢同行的关键。



